Texas Instruments Module d'évaluation TPS7H3302EVM
Le module d'évaluation TPS7H3302EVM de Texas Instruments est conçu pour évaluer les performances du régulateur de terminaison DDR 3 A résistant aux rayonnements TPS7H3302-SEP. Le module d'évaluation TPS7H3302EVM fonctionne à un courant de sortie pouvant atteindre 3 A et prend en charge les tests de DDR, DDR2, DDR3, DDR3L et DDR4. Ce module d'évaluation est fourni avec des points d'essai et des cavaliers pratiques pour évaluer le terminaison DDR TPS7H3302-SEP. Le module d'évaluation TPS7H3302EVM est idéal pour les applications d'alimentation DDR tolérantes aux rayonnements et les régulateurs de terminaison de mémoire pour DDR, DDR2, DDR3 et DDR4.Caractéristiques
- Prend en charge les tests de DDR, DDR2, DDR3, DDR3L et DDR4
- Circuit de test de charge transitoire intégré
- La tension du cœur d'entrée VDD prend en charge le rail 2,5 V et le rail 3,3 V
- Plage de tension VLDOIN et VDDQ de 0,9 V à 3,5 V
- Caractéristiques d'évaluation des performances dynamiques :
- Commutateurs de charge intégrés de dissipateur et de source pour émulation de pas de charge transitoire
- Contrôle du taux de dérive et de l'étape de charge configurable via des résistances embarquées
- Cavalier J14 (broches 1 et 2) pour l'activation du dispositif (activé sans installation de J14)
- Points d'essai pratiques pour tester les tests PGOOD, CLK_IN et la réponse de boucle
- Espaces réservés en option pour le filtre VDDQSNS vers VLDOIN en l'absence d'utilisation d'une source VDDQSNS indépendante
- Courant de sortie jusqu'à 3 A
- Points d'essai et cavaliers pratiques pour évaluer le terminaison DDR TPS7H3302-SEP
Applications
- Applications de puissance DDR tolérantes aux rayonnements
- Régulateur de terminaison de mémoire pour DDR, DDR2, DDR3 et DDR4
Vue supérieure du module
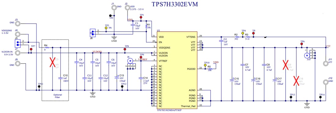
Schéma
Publié le: 2023-03-08
| Mis à jour le: 2023-03-21
