Texas Instruments Commutateur de charge monocanal TPS7H2201-SP
Le commutateur de charge monocanal TPS7H2201-SP de Texas Instruments fournit un temps de montée configurable pour minimiser le courant inverse et une protection contre le courant d'appel. Le MOSFET à canal P du composant peut fonctionner sur une plage de tension d'entrée de 1,5 V à 7 V et prend en charge un courant continu maximal de 6 A. Ce commutateur est contrôlé par une entrée marche/arrêt (EN). Cette option permet au composant de s'interfacer directement avec les signaux de commande basse tension.Le TPS7H2201-SP de Texas Instruments est disponible en boîtier céramique avec une pastille thermique intégrée qui permet une haute dissipation de puissance. Le dispositif fonctionne sur la plage de température à l'air libre de -55 °C à +125 °C.
Caractéristiques
- Performances de rayonnement
- Garantie de résistance aux rayonnements (RHA) jusqu'à TID 100 krad (Si)
- Verrouillage à un seul événement (SEL), burnout à un seul événement (SEB) et rupture de grille à un seul événement (SEGR) immunisés contre LET = 75 MeVcm2/mg
- SEFI/SET caractérisé à LET = 75 MeVcm2/mg
- Commutateur de charge monocanal intégré
- Plage de tension d'entrée : de 1,5 V à 7 V
- Faible résistance de conduction (RON) de 35 mΩ maximum à 25 °C et VIN = 5 V
- Courant de commutation continu maximal de 6 A
- Un seuil d'entrée de commande faible permet d'utiliser une logique 1,2 V/1,8 V/2,5 V/3,3 V
- Durée de démarrage progressif configurable
- Protection de courant inverse
- Limitation de courant programmable et interne (déclenchement rapide)
- Minuteur de défaillance programmable (modes de limitation de courant et de relance)
- Arrêt thermique
- Boîtier céramique avec pastille thermique
Applications
- Gestion et distribution de l'énergie par satellite spatial
- Applications d'arbres de puissance durcis et tolérants aux rayonnements
- Disponible dans une plage de température militaire (de –55 °C à +125 °C)
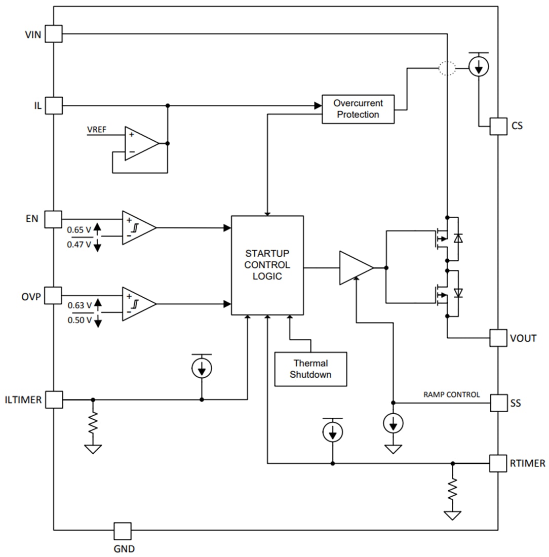
Diagramme fonctionnel
Publié le: 2022-06-28
| Mis à jour le: 2025-03-05
