Texas Instruments Module d'évaluation TPS7H2140EVM
Le module d’évaluation TPS7H2140EVM de Texas Instruments est conçu pour démontrer facilement la fonctionnalité et l'exploitation d’un eFuse TPS7H2140-SEP quadruple canal. Le TPS7H2140EVM a été développé pour tester les canaux de sortie parallèles et peut être personnalisé pour diviser les canaux de sortie ou les autres caractéristiques du composant.Le module d’évaluation TPS7H2140EVM de TI offre des points de test, des cavaliers, des bornes de connexion et des composants étiquetés faciles d’accès permettant des configurations personnalisées des caractéristiques du composant. De plus, la carte comprend un régulateur de tension pour permettre la fonctionnalité du composant sans avoir besoin de sources d’alimentation secondaires pour la configuration des E/S.
Caractéristiques
- Tension d'exploitation de 4,5 V à 32 V
- Limite de courant programmable avec résistance externe
- Les canaux de sortie peuvent être connectés en parallèle pour les applications à courant plus élevé
- Sortie de détection de courant multiplex
- Options de configuration flexibles, avec notamment des circuits monocanal et à canaux parallèles
- Rapport de défaillance personnalisable, limite de courant, alimentation des broches d'E/S, activation et capacité
Contenu du kit
- Carte EVM
- Guide de l'utilisateur du kit EVM
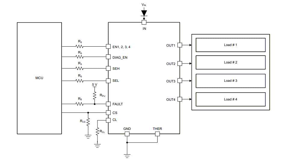
Topologie
Schéma d'application standard
Publié le: 2023-11-27
| Mis à jour le: 2023-11-30
