Texas Instruments Module d'évaluation TPS7H1121EVM-CVAL
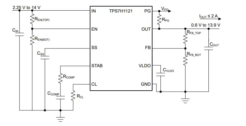
Le module d’évaluation TPS7H1121EVM-CVAL de Texas Instruments démontre le fonctionnement d’un seul régulateur LDO TPS7H1121-SP. La carte dispose d’empreintes qui peuvent être remplies de composants supplémentaires. Le module d’évaluation TPS7H1121EVM-CVAL de TI permet au composant de tester des configurations personnalisées, des points de test et des connecteurs SMA pour une validation facile des performances.Caractéristiques
- Plages de tension d’entrée de 2,25 V à 14 V
- Courant de sortie maximal de 2 A
- Précision de ±1,5 % sur ligne, charge et température
- Alimentation PGOOD de 5 V régulée en externe
- Compensation de boucle de contrôle externe optionnelle utilisant la broche STAB
Configuration du circuit imprimé
Schéma fonctionnel
Schéma simplifié
Zone de protection de la limite du courant programmable
Publié le: 2024-07-09
| Mis à jour le: 2025-09-12
