Texas Instruments TPS7B7701/02-Q1 Single/Dual Antenna LDO
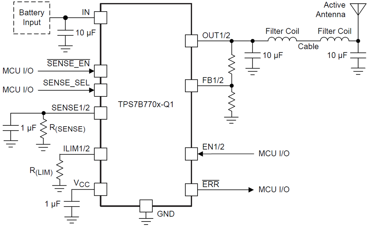
Texas Instruments TPS7B7701/02-Q1 Single/Dual Antenna LDO is a low dropout regulator with current sensing designed to operate with a wide input-voltage range. This LDO provides power to the low-noise amplifiers of the active antenna through a coax cable with 300mA per channel current. Each channel also provides an adjustable output voltage from 1.5 to 20V. The Texas Instruments TPS7B7701/02-Q1 offers diagnostics through the current sense and error pins. A high-side current sense circuitry provides a proportional analog output to the sensed load current to monitor the load current. The accurate current sense allows detection of open, normal, and short-circuit conditions without further calibration. A current sense can be multiplexed between channels and devices to save ADC resources. Each channel also implements an adjustable current limit with an external resistor.Features
- Qualified for automotive applications
- AEC-Q100 qualified with the following results
- Device temperature Grade 1 (–40°C to 125°C ambient operating temperature range)
- Device HBM ESD Classification 2
- Device CDM ESD Classification C4B
- Single and dual-channel LDO with current sense and adjustable current-limit
- 4.5 to 40V wide input voltage range, 45V load dump
- Power switch mode when tying FB to GND
- 1.5 to 20V adjustable output voltage
- Up to 300mA output current per channel
- Adjustable current-limit with an external resistor
- High accuracy current-sense to detect antenna open condition at low current without further calibration
- Typical 73dB at 100Hz high power-supply rejection ratio
- Integrated reverse-polarity protection, down to –40V and no need for external diode
- 500mV maximum dropout voltage at 100mA load
- Stable with output capacitor in 2.2 to 100µF range (ESR 1mΩ to 5Ω)
- Integrated protection and diagnostics
- Thermal shutdown
- Undervoltage lock out
- Short circuit protection
- Reverse battery polarity protection
- Reverse current protection
- Output short-to-battery protection
- Output inductive load clamp
- Multiplexing current sense between channels and devices
- Ability to distinguish all faults with current sense
- 16-pin HTSSOP PowerPad package
Applications
- Infotainment active-antenna power supply
- Surround-view camera power supply
- High-side power switch for small current applications
Application Diagram
Publié le: 2016-04-28
| Mis à jour le: 2025-03-06
