Texas Instruments Régulateurs à chute ultra-faible (LDO) TPS7A53B
Les régulateurs à très faible chute de tension (LDO) TPS7A53B de Texas Instruments sont des régulateurs linéaires LDO ultra-faible bruit (4,6 µVRMS) capables de fournir 3 A pour un décrochage maximal de seulement 110 mV. La tension de sortie du composant est réglable de 0,5 V à 5,15 V à l’aide d’un diviseur de résistance externe.La combinaison d’un faible bruit (4,6 µVRMS), d’une capacité de courant de sortie élevée et d’un PSRR élevé fait du TPS7A53B une excellente solution pour alimenter les composants sensibles au bruit. Les applications comprennent les communications haut débit, la vidéo, le médical, les tests et les mesures. Le PSRR élevé et les performances à faible bruit de ce composant limitent la gigue d’horloge et le bruit de phase généré par l’alimentation, ce qui en fait un bon choix pour alimenter les sérialiseurs et désérialiseurs (SerDes) à hautes performances, les convertisseurs analogique-numérique (CAN) et les convertisseurs numérique-analogique (CNA). Plus précisément, les amplificateurs RF bénéficient des hautes performances du composant et d'une capacité de sortie de 5,15 V.
Les charges numériques nécessitant un fonctionnement à faible tension d’entrée et faible sortie (LLO), une précision exceptionnelle (température et surcharge de 0,5 %), une détection à distance, d’excellentes performances transitoires et des capacités de démarrage progressif du TPS7A53B fournissent des performances système optimales. La conception TPS7A53B de Texas Instruments offre la polyvalence en tant que régulateur de tension réglable. Cette polyvalence fait du composant un composant de choix pour les charges analogiques telles que les oscillateurs à tension contrôlée (VCO), les CAN, les CNA et les capteurs d’imagerie, ainsi que pour les charges numériques telles que les SerDes, les FPGA et les DSP.
Caractéristiques
- Précision de 0,5 % sur ligne, charge et température avec polarisation
- Bruit de tension de sortie de 4,6 µVRMS
- 110 mV (max) à 3 A avec polarisation à faible chute de tension
- Taux de réjection d’alimentation
- 48 dB à 500 kHz
- Plage de tension de sortie réglable de 0,5 V à 5,15 V
- Plage de tension d'entrée
- Sans polarisation : de 1,4 V à 6,5 V
- Avec polarisation : de 1,1 V à 6,5 V
- Contrôle d'appel de démarrage progressif réglable
- Sortie PG (Power Good) à drain ouvert
- Boîtier VQFN 12 broches, 2,5 mm × 2,2 mm
Applications
- Macro unités radio distantes (RRU)
- Unités de liaison extérieures
- mMIMO AAS (système d’antennes actif)
- Lecteurs ultra-sons
- Instrumentation de laboratoire et de terrain
- Capteur, imagerie et radar
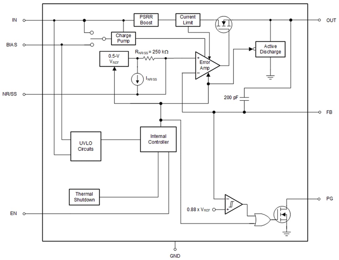
Schéma fonctionnel
