Texas Instruments Régulateur de tension LDO RF TPS7A4701
Le régulateur de tension LDO RF TPS7A4701 Texas Instruments est conçu pour alimenter les circuits analogiques de précision sensibles au bruit, qui sont utilisés sur les marchés industriels, d'instrumentation, médicaux, de test et de mesure. Le besoin de disposer d'une haute tension en entrée avec des mesures précises et reproductibles sur ces marchés nécessite des rails de tension extrêmement propres pour alimenter des circuits analogiques à haute performance, tels que les amplis op, les convertisseurs numériques-analogiques, analogiques-numériques et différentes sortes de capteurs.Caractéristiques
- Input Voltage Range +3V to +36V
- Output Voltage Noise 4.17μVRMS (10Hz, 100kHz)
- Power-Supply Ripple Rejection
- 82dB (100Hz)
- ≥ 55dB (10Hz, 10MHz)
- Available in Two Versions
- ANY-OUT™ (Adjustable Output via PCB Layout)
- No External Resistors or Feed-Forward Capacitors Required
- Output Voltage Range: +1.4V to +20.5V
- Adjustable (TPS7A4701 only)
- Output Voltage Range: +1.4V to +34V
- ANY-OUT™ (Adjustable Output via PCB Layout)
- Output Current 1A
- Dropout Voltage 307mV at 1A
- CMOS Logic Level-Compatible Enable Pin
- Built-In Fixed Current Limit and Thermal Shutdown
- Available in High Thermal Performance Package 5mm × 5mm QFN
- Operating Temperature Range -40°C to +125°C
Applications
- Voltage-controlled oscillators (VCO)
- Frequency synthesizers
- Test and measurement
- Instrumentation, medical, and audio
- RX, TX, and PA circuitry
- Supply rails for operational amplifiers, DACs, ADCs, and more
- Post DC-DC converter regulation and ripple filtering
- Base stations and telecom infrastructure
- +12V and +24V industrial buses
Datasheets
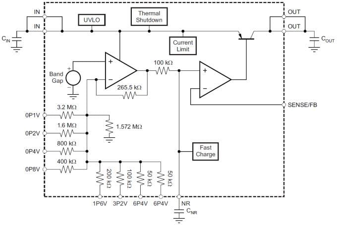
Block Diagram
Publié le: 2014-01-29
| Mis à jour le: 2022-05-31
