Texas Instruments Régulateur linéaire 1 A TPS7A4700 à faible chute de tension
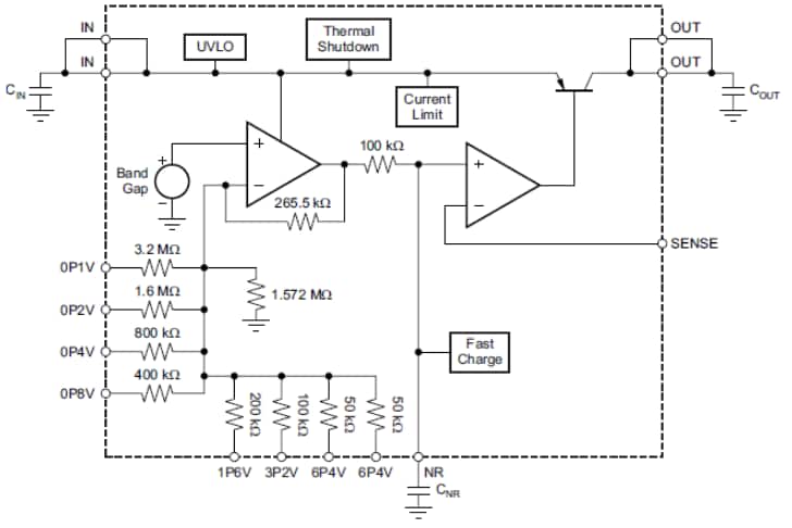
Le régulateur linéaire 1 A TPS7A4700 de Texas Instruments à faible chute de tension et faible bruit est un régulateur linéaire à tension positive (+36 V), bruit ultra-faible (4,17 µVRMS) capable d’alimenter une charge de 1 A. Le modèle TPS7A4700 de TI possède une tension de sortie totalement réglable par l'utilisateur grâce à une disposition de carte de circuit imprimé (PCB) sans résistances extérieures ni condensateurs, ce qui diminue le nombre total de composants. Le LDO TPS7A4700 de TI est conçu avec une technologie bipolaire, principalement pour les applications d'instrumentation à haute précision d'analyse et de résultat où des rails de tension propres sont critiques pour maximiser les performances du système. Ce composant de TI est idéal pour alimenter des amplificateurs opérationnels, de convertisseurs analogiques-numériques (CAN) et numériques-analogiques (CNA), ainsi que d'autres circuits analogiques à haute performance dans des applications critiques (telles que le domaine médical, RF et celui des tests et mesures).Caractéristiques
- 3V to 36V input voltage range
- 4.17µVRMS output voltage noise (10Hz, 100kHz)
- Power supply ripple rejection
- 82dB (100Hz)
- ≥55dB (10Hz, 10MHz)
- 1A output current
- 307mV dropout voltage at 1A
- CMOS logic level-compatible enable pin
- ANY-OUT™ (user-adjustable output via PCB layout)
- No external resistors or feed-forward capacitors required
- 1.4V to 20.5V output voltage range
- Built-in fixed current limit and thermal shutdown
- High thermal performance 5mm x 5mm QFN package
- -40°C to +125°C operating temperature range
Applications
- Voltage-controlled oscillators (VCO)
- Frequency synthesizers
- Test and measurement applications
- Medical
- RX, TX, and PA circuitry
- Supply rails for operational amplifiers
- DACs, ADCs, and other high-precision analog circuitry
- Audio applications
- Post DC/DC converter regulation and ripple filtering
- Industrial instrumentation
- Base stations and telecom infrastructure
Functional Block Diagram
TI Reference Designs Library
Publié le: 2012-08-07
| Mis à jour le: 2024-05-02
