Texas Instruments Régulateur linéaire à faible perte de niveau (LDO) TPS74901
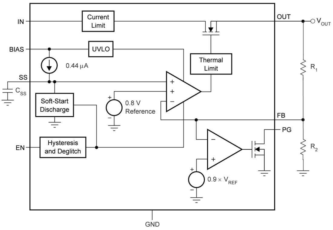
Le régulateur linéaire à faible perte de niveau (LDO) TPS74901 de Texas Instruments constitue une solution de gestion de l'alimentation robuste et facile à utiliser pour diverses applications. Le démarrage progressif programmable par l'utilisateur minimise les contraintes sur la source d'alimentation d'entrée en réduisant la capacité de courant d'appel pendant le démarrage. Le démarrage progressif est monotone et conçu pour alimenter de nombreux circuits intégrés (ASIC) spécifiques aux applications et processeurs. L'entrée d'activation et la sortie Power Good permettent un séquençage facile avec des régulateurs externes. Cette flexibilité complète permet de configurer une solution qui satisfait les exigences de séquençage des processeurs de signal numérique (DSP), des réseaux de grilles programmables sur le terrain (FPGA) et d'autres applications avec des exigences de démarrage spéciales.Un amplificateur de précision de référence et d'erreur fournit une précision de 2 % sur la charge, la ligne, la température et le processus. Le dispositif est stable avec n’importe quel condensateur ≥2,2 µF et est entièrement spécifié de -40 °C à +125 °C. Le TPS74901 de Texas Instruments est proposé dans un petit boîtier VSON (3 mm × 3 mm) et un petit boîtier VQFN (5 mm × 5 mm), ce qui permet d’obtenir une solution totale très compacte. Le dispositif est également disponible en boîtier DDPAK-7.
Caractéristiques
- Plage VOUT de 0,8 à 3,6 V
- Plage ultra-basse de VIN, de 0,8 à 5,5 V
- Plage VBIAS de 2,7 à 5,5 V
- 120 mV (standard) à une perte de niveau de 3 A
- La sortie Power-Good (PG) permet la surveillance de l'alimentation ou fournit un signal de séquençage pour d'autres alimentations
- Précision de 2 % sur la ligne, la charge et la température
- Contrôle d'appel de démarrage réglable
- VBIAS permet un fonctionnement sous VIN faible avec une bonne réponse aux régimes transitoires
- Stable avec n'importe quel condensateur de sortie ≥2,2 µF
- Boîtiers
- Petit VSON de 3 mm × 3 mm × 1 mm
- VQFN et DDPAK-7 5 mm × 5 mm × 1 mm
- Activation à niveau élevé actif
Applications
- Stockage en réseau - Entreprise
- Serveurs en rack
- Cartes d'interface réseau (NIC)
- PSU serveur et réseau de commerçants
Vidéos
Schéma fonctionnel
Publié le: 2023-08-29
| Mis à jour le: 2025-02-27
