Texas Instruments Régulateurs linéaires à faible chute (LDO) TPS748
Les régulateurs linéaires à faible chute (LDO) TPS748 de Texas Instruments offrent une solution de gestion de l'alimentation robuste et facile à utiliser pour diverses applications. Le démarrage progressif programmable par l'utilisateur minimise les contraintes sur la source d'alimentation d'entrée en réduisant la capacité de courant d'appel au démarrage. Le démarrage progressif est monotone et il est conçu pour alimenter de nombreux types différents de processeurs et de circuits intégrés spécifiques à l'application (ASIC). L'entrée d'activation et la sortie Power Good permettent un séquençage facile avec des régulateurs externes. Cette flexibilité complète permet de configurer une solution qui satisfait les exigences de séquençage des processeurs de signal numérique (DSP), des réseaux de grilles programmables sur site(FPGA) et d'autres applications avec des exigences de démarrage spéciales.Une référence de précision et un amplificateur d’erreur offrent une précision de 2 % sur la charge, la ligne, la température et le processus. Le dispositif est stable avec tout condensateur supérieur ou égal à 2,2 µF et est entièrement spécifié pour TJ = -40 °C à +125 °C. Le TPS748 de Texas Instruments est proposé dans un petit boîtier VSON-10 3 mm × 3 mm, ce qui permet d’obtenir une taille totale de solution hautement compacte. Le dispositif est également disponible dans un boîtier VQFN-20 de 5 mm × 5 mm pour une compatibilité avec le TPS744.
Caractéristiques
- Plage VOUT de 0,8 V à 3,6 V
- Plage de VIN ultra-basse de 0,8 V à 5,5 V
- Plage VBIAS de 2,7 V à 5,5 V
- Faible perte de niveau
- 60 mV typiquement à 1,5 A, VBIAS = 5 V
- La sortie Power-Good (PG) permet la surveillance de l'alimentation ou fournit un signal de séquençage pour d'autres alimentations
- Précision de 2 % sur la ligne, la charge et la température
- Le démarrage progressif programmable fournit un démarrage de tension linéaire
- VBIAS permet une exploitation VIN faible avec une bonne réponse transitoire
- Stable avec n'importe quel condensateur de sortie ≥2,2 µF
- Disponible en petits boîtiers VSON-10 de 3 mm × 3 mm × 1 mm et VQFN-20 de 5 mm × 5 mm
Applications
- Stockage en réseau - Entreprise
- Serveurs en rack
- Cartes d'interface réseau (NIC)
- PSU serveur et réseau de commerçants
Vidéos
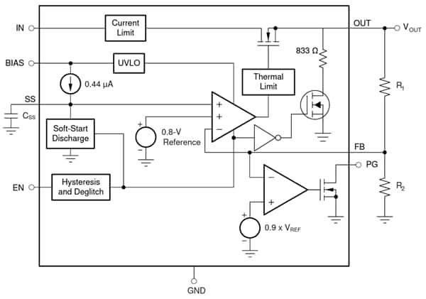
Schéma fonctionnel
Publié le: 2023-08-23
| Mis à jour le: 2024-10-17
