Texas Instruments Régulateur linéaire à faible perte de niveau (LDO) TPS743
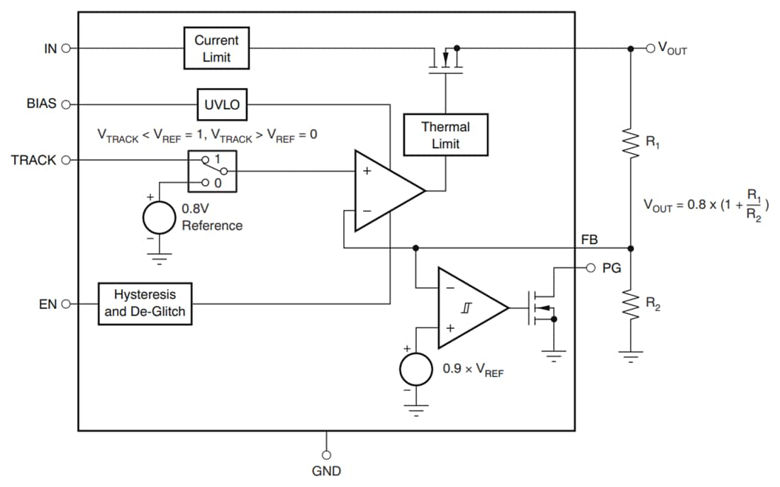
Le régulateur linéaire à faible chute de tension (LDO) TPS743 de Texas Instruments offre une conception de gestion de l'alimentation robuste et facile à utiliser pour diverses applications. La broche TRACK permet à la sortie de suivre une alimentation externe, ce qui minimise la contrainte sur les structures DES entre plusieurs processeurs - PINS d'alimentation E/S et CORE. La sortie « power-good » et l'entrée « enable » permettent un séquencement facile à l'aide de régulateurs externes. Cette flexibilité permet à l'utilisateur de configurer une solution répondant aux exigences de séquencement des DSP, des FPGA et d'autres applications nécessitant des conditions de démarrage spécifiques.Une référence de précision et un amplificateur d'erreur offrent une précision de 1 % sur la charge, la ligne, la température et le processus. Le TPS743 de Texas Instruments est stable avec tout type de condensateur d'une valeur supérieure ou égale à 2,2 µF. La famille est entièrement spécifiée de –40 °C à 125 °C et chaque LDO est stable avec des condensateurs de sortie céramique à faible coût.
Caractéristiques
- La broche de piste permet une séquence d'alimentation flexible
- Précision de 1 % sur la ligne, la charge et la température
- Prend en charge des tensions d'entrée aussi basses que 0,9 V avec alimentation externe de polarisation
- Sortie réglable de 0,8 V à 3,6 V
- Perte de niveau ultra-faible de 55 mV à 1,5 A (std.)
- Stable avec n'importe quel condensateur de sortie ≥ 2,2 µF (nouvelle puce)
- Stable avec ou sans condensateur de sortie (ancienne puce)
- Excellente réponse transitoire
- Disponible dans des boîtiers QFN et DDPAK-7 de 5 mm × 5 mm × 1 mm
- Signal Powergood à drain ouvert
- Activation à niveau élevé actif
Applications
- Stockage en réseau - Entreprise
- Serveurs en rack
- Cartes d'interface réseau (NIC)
- PSU serveur et réseau de commerçants
Ressources supplémentaires
- Modèle de simulation : modèle transitoire PSpice TPS74301
- Modèle de simulation : Conception de référence transitoire TINA-TI TPS74301
- Modèle de simulation : modèle Spice transitoire TPS74301 TINA-TI
- Modèle de simulation : modèle transitoire PSpice non crypté TPS74301
- Schéma : solution de 5 VIN avec alimentation centrale de 1,5 A
- Schéma : alimentation d'entrée 5 V/12 V DM6467 (x2) Conception de référence d'alimentation utilisant un contrôleur et convertisseur DCDC
Vidéos
Schéma fonctionnel
Publié le: 2025-04-09
| Mis à jour le: 2025-04-17
