Texas Instruments TPS65283EVM-646 Regulator/Power Switch EVM
Texas Instruments TPS65283EVM-646 Regulator/Power Switch Evaluation Module (EVM) is a fully assembled and tested circuit for evaluating the TPS65283 components. The maximum DC output current of this evaluation module is 3.5A and 2.5A. The Texas Instruments TPS65283EVM-646 contains input and output connectors as well as control jumpers to ease the evaluation of device features. It also features EN1, EN2, and EN_SW jumps to enable and disable buck and power switches.Features
- Wide input voltage range of 4.5V to 18V and an integrated dual buck converter, a maximum continuous current of 3.5A (Buck1) /2.5A (Buck2)
- An adjustable switching frequency of 200KHz to 2.2MHz with external clock synchronization
- Power good indicator for each buck
- Power switches operating input voltage range of 2.4V to 6V, adjustable current limiting from 50mA to 2.7A
- Auto recovery over current protection and reverse input to output voltage protection
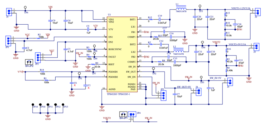
Schematic
Publié le: 2014-10-15
| Mis à jour le: 2022-03-11
