Les convertisseurs à double sortie prennent en charge une faible ondulation de tension de sortie. Les courants de sortie maximum sont généralement compris dans la plage de 200 mA à 500 mA, en fonction du rapport entre la tension d'entrée et la tension de sortie et de l'option de limite du courant. L'efficacité combinée (VPOS et VNEG) atteint 85 % afin de maintenir les systèmes au frais ou d'obtenir une autonomie de batterie plus longue. La plage de tension d'entrée de 2,7 V à 5,5 V permet aux dispositifs d'être alimentés par batteries / piles ou des rails fixes de 3,3 V ou 5 V.
Les convertisseurs TPS6513x/TPS6513x-Q1 de TI fonctionnent avec une topologie de contrôle MLI à fréquence fixe et utilisent un mode de saut d'impulsions à des courants de charge faibles lorsqu'ils fonctionnent en mode économie d'énergie. Les dispositifs fonctionnent uniquement avec un courant de repos du dispositif de 500 µA. Des broches d'activation indépendantes permettent une séquence d'alimentation et d'arrêt flexibles pour les deux sorties. Les sorties positives et négatives fonctionnent indépendamment, ce qui permet des tensions et des courants de sortie non symétriques. Le convertisseur dispose d'une limite du courant interne, d'une protection contre les surtensions et d'un arrêt thermique pour une fiabilité maximale en cas de défaut.
Le convertisseur TPS6513x-Q1 est disponible dans un boîtier VQFN-24 de 4 mm × 4 mm. Le solution est petite avec une fréquence de commutation minimum de 1,25 MHz pour les inducteurs plus petits et quelques autres composants externes requis.
Les dispositifs TPS6513x-Q1 sont qualifiés AEC-Q100 pour les applications automobiles.
Caractéristiques
- Homologué AEC-Q100 pour les applications automobiles
- Directive de test AEC-Q100 avec les résultats suivants
- Classe de température du dispositif 2 de -40 °C à +105 °C sur une plage de température de fonctionnement ambiante
- Caractéristiques électriques testée sur -40 °C vers +125 °C sur une plage de température de jonction
- Niveau de classification DES HBM H1C du dispositif
- Niveau de classification DES CDM C4B du dispositif
- Deux tensions de sortie réglables jusqu'à 15 V et jusqu'à -15 V
- Haute efficacité de conversion
- Jusqu'à 91 % sur le rail de sortie positif
- Jusqu'à 85 % sur le rail de sortie négatif
- Mode économie d'énergie à faible charge
- Limite de courant de commutation standard de 2 A pour les commutateurs principaux de boost et convertisseur
- Entrées d'activation indépendantes pour le séquencement de mise sous tension et de mise hors tension
- Sortie de contrôle pour un PFET externe afin de prendre en charge la déconnexion complète de l'alimentation lors de l'arrêt
- Plage de tension d'entrée de 2,7 V à 5,5 V
- Exploitation MLI à fréquence fixe de 1,25 MHz minimum
- Arrêt thermique
- Protection contre les surtensions sur les deux sorties
- Courant d'arrêt standard de 0,2 µA
- Petit boîtier QFN-24 de 4 mm x 4 mm (RGE) avec flancs mouillables
Applications
- Afficheurs LCD et AMOLED (environ 4 po à 17 po)
- Électronique personnelle (ordinateur portable, moniteur, jeux)
- Automatisation des bâtiments (ascenseur, thermostat)
- Soins de santé, fitness, EPOS, interface homme-machine industrielle, test et mesure
- Alimentation à rail divisé à usage général
- T&M, acquisition de données, CNA, CAN
- Alimentation audio différentielle PA
- Modules d'entrée et de sortie d'automatisation d'usine et de contrôle
- Alimentation différentielle OPAMP et comparateur
Fiches techniques
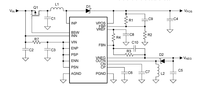
Application simplifiée
Schéma fonctionnel

