Texas Instruments Convertisseur Buck-Boost TPS63901
Le convertisseur Buck-Boost TPS63901 de Texas Instruments offre une efficacité élevée avec un courant de repos extrêmement faible (75 nA standard). Le dispositif dispose de 32 paramètres de tension de sortie programmables par l'utilisateur de 1,8 V à 5 V. L'option de mise à l'échelle dynamique de la tension met en œuvre une commutation d'application entre deux tensions de sortie pendant le fonctionnement.Le convertisseur Buck-Boost TPS63901 de TI fournit une large plage de tension d'alimentation et une limite de courant d'entrée programmable (1 mA à 100 mA et illimité). Cette limite de courant et cette plage de tension rendent le composant idéal pour une utilisation avec une large plage de types de batteries primaires (3S alcaline, 1S Li-MnO2 ou 1S Li-SOCl2) ou secondaires.
La capacité de courant de sortie élevé prend en charge les normes RF couramment utilisées telles que les sous 1 GHz, BLE, LoRa, wM-Bus et NB-IdO.
Caractéristiques
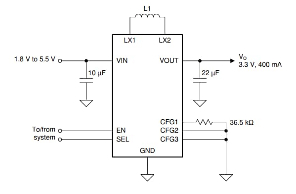
- Plage de tensions d’entrée de 1,8 à 5,5 V
- Plage de tensions de sortie de 1,8 V à 5 V (par incrément de 100 mV)
- Programmable avec des résistances externes
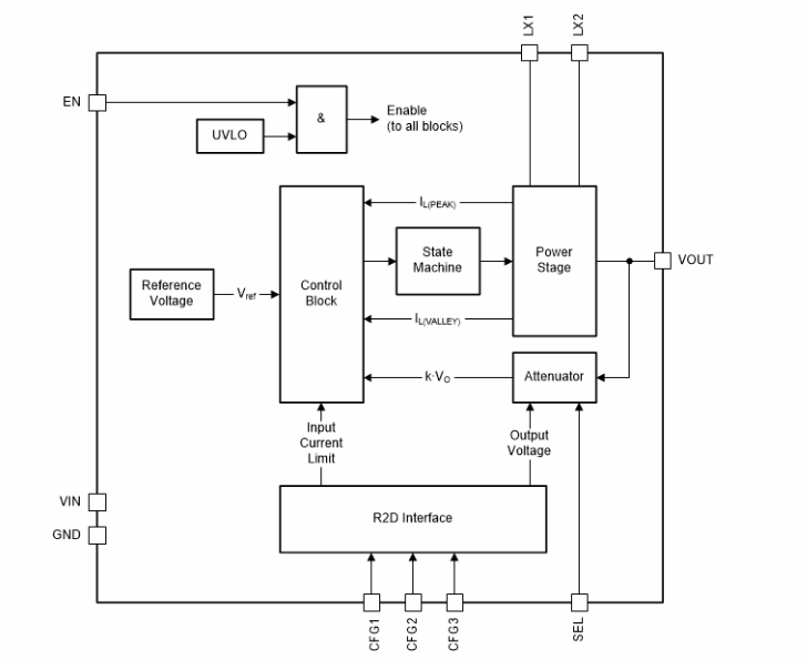
- Broche SEL pour activation entre deux préréglages de tension de sortie
- Courant de sortie de 400 mA pour VI ≥ 2,0 V, VO = 3,3 V
- Empilable : plusieurs appareils en parallèle pour un courant de sortie plus élevé
- Efficacité >90 % à un courant de charge de 10 µA
- Courant de repos de 75 nA
- Courant d'arrêt de 60 nA
- Fonctionnement monomode
- Élimine le mode transitions définies entre l´exploitation buck, buck-boost et boost
- Faible ondulation de sortie
- Excellentes performances transitoires
- Caractéristiques d'exploitation robuste
- Démarrage progressif intégré
- Limite de courant d'entrée programmable avec huit réglages (1 mA à 100 mA et illimité)
- Protection contre les courts-circuits et la surchauffe de sortie
- Minuscule taille de solution
- Petite inductance 2,2 µH, simple condensateur de sortie 22 µF
- Boîtier WCSP à 12 billes, 1,5 mm × 1,15 mm, pas de 0,35 mm
Applications
- Montre intelligente
- Traqueur intelligent
- Électronique portable
- Patchs de capteurs médicaux et moniteurs de patients
- Compteurs intelligents et nœuds de capteurs
- Verrouillages électroniques intelligents
- IdO industriel (capteurs intelligents) et NB-IdO
Schéma simplifié
Schéma fonctionnel
Publié le: 2022-08-01
| Mis à jour le: 2022-08-09
