Texas Instruments Convertisseurs Buck-Boost TPS631012/TPS631013
Les convertisseurs Buck-Boost TPS631012/TPS631013 de Texas Instruments sont des convertisseurs Buck-Boost à contrôle de mode de courant de crête à fréquence constante dans un petit boîtier à l'échelle d'une puce de plaquette. Ces dispositifs ont une limite de courant de crête de 3 A (standard), une plage de tension d'entrée de 1,6 V à 5,5 V et fournissent une solution d'alimentationélectrique pour les pré-régulateurs et les stabilisateurs de tension du système.En fonction de la tension d'entrée, le TPS631012/TPS631013 de Texas Instruments fonctionne automatiquement en mode boost, buck ou Buck-Boost 3-cycle lorsque la tension d'entrée est approximativement égale à la tension de sortie. Les transitions entre les modes se produisent selon un rapport cyclique défini et évitent les basculements indésirables au sein des modes afin de réduire l'ondulation de la tension de sortie. Le courant de repos de 8 µA et le mode économie d'énergie permettent une efficacité maximale dans des fonctionnements légers ou à vide. Les appareils offrent une très petite taille de solution dans WCSP.
Caractéristiques
- Plage de tension d'entrée de 1,6 V à 5,5 V
- Tension d'entrée de l'appareil > 1,65 V pour le démarrage
- Plage de tension de sortie de1,0 V à 5,5 V (réglable)
- Capacité de courant de sortie élevée, courant de commutation de crête 3 A
- 2 A IS pour VE ≥ 3 V, VS &equals 3,3 V
- 1,5 A IS pour VE ≥ 2,7 V, VS &equals 3,3 V
- Haute efficacité sur toute la plage de charge
- Courant de repos typique de 8 µA
- Mode économie d'énergie automatique et mode MLI forcé configurable
- Architecture en mode Buck-Boost à courant de crête
- Transition de mode transparente
- Fonctionnement en courant direct et inverse
- Démarrage en sorties pré-polarisées
- Fonctionnement à fréquence fixe avec commutation 2 MHz
- Caractéristiques de sécurité et de fonctionnement robuste
- Protection contre les surintensités et protection contre les courts-circuits
- Démarrage progressif intégré avec adoption de montée active
- Protection contre la surchauffe et les surtensions
- Véritable fonction d'arrêt avec déconnexion de charge
- Limite de courant avant et arrière
- Un paramètre par défaut d’EN interne
- TPS631012 et TPS631012X (X = 1,2,3) : CONVERTER_EN = 0
- TPS631013: CONVERTER_EN = 1
- Petite taille de solution
- Petit inducteur 1 µH
- boîtier WCSP 1,803 mm × 0,905 mm
Applications
- TWS
- Pré-régulateur système :
- Smartphone
- Tablettes
- Borne
- Telematics
- Régulation du point de charge
- Capteur filaire
- Adaptateur port/câble
- Clé électronique
- Capteurs d'empreintes digitales, de caméra
- Verrouillage électronique intelligent
- Caméra réseau IP
- Stabilisateur de tension :
- Datacom
- Modules optiques
- Refroidissement/chauffage
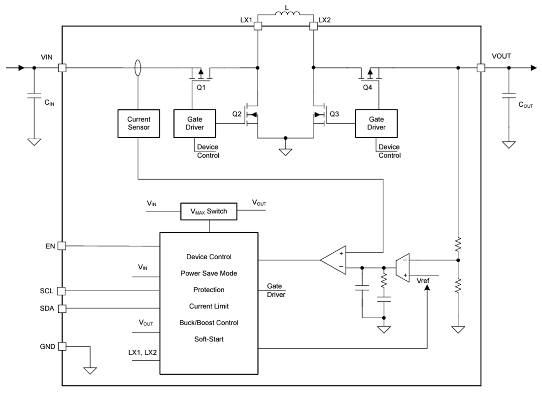
Schéma fonctionnel
Publié le: 2023-09-12
| Mis à jour le: 2023-09-19
