Texas Instruments Convertisseur Buck-Boost TPS631010/TPS631011
Le convertisseur Buck-Boost TPS631010/TPS631011 de Texas Instruments est un convertisseur Buck-Boost à contrôle de mode courant de crête à fréquence constante dans un minuscule boîtier à l'échelle d'une puce au niveau de la tranche. Ce convertisseur abaisseur-boost fonctionne avec un courant de sortie de 1,5 A et une plage de tension d'entrée de 1,6 V à 5,5 V. Le convertisseur TPS631010/TPS631011 fonctionne automatiquement en mode Boost, Buck ou Buck-Boost à 3 cycles lorsque la tension d'entrée est approximativement égale à la tension de sortie. Ce convertisseur abaisseur-élévateur fonctionne à 8 μA de courant de repos et de puissance en mode économie d'énergie, permettant le rendement le plus élevé dans des conditions légères ou à vide. Le convertisseur TPS631010/TPS631011 est idéal pour les TWS, les prérégulateurs système, la régulation de point de charge, les empreintes digitales, les capteurs de caméra et les stabilisateurs de tension.Caractéristiques
- Plage de tension d'entréede 1,6 V à 5,5 V
- Tension d'entrée de l'appareil > 1,65 V pour le démarrage
- Plage de tension de sortiede 1,2 V à 5,5 V (réglable)
- Capacité de courant de sortie élevée, courant de commutation crête de 3 A
- Courant de sortie de 2 A pour VIN ≥ 3 V, VOUT = 3,3 V
- Courant de sortie de 1,5 A pour VIN ≥ 2,7 V, VOUT = 3,3 V
- Haute efficacité sur toute la plage de charge
- Courant de repos standard de 8 µA
- Mode économie d'énergie automatique et mode MLI forcé configurable
- Architecture en mode Buck-Boost au courant crête
- Transition fluide entre les modes
- Fonctionnement de courant direct et inverse
- Démarrage en sorties pré-polarisées
- Fonctionnement à fréquence fixe avec commutation de 2 MHz
- Caractéristiques de sécurité et de fonctionnement robuste
- Protection contre les surintensités et les courts-circuits
- Démarrage progressif intégré avec adoption de montée active
- Protection contre les surchauffes et les surtensions
- Fonction d'arrêt réel avec déconnexion de charge
- Limite de courant direct et inverse
- Plage de températures de fonctionnement de -40 °C à 125 °C
- Petite taille de solution
- Petit inducteur 1 µH
- 1,803 mm x 0,905 mm en boîtier WCSP
Applications
- TWS
- Pré-régulateur système :
- Smartphones, tablettes, terminaux et télématique
- Régulation du point de charge
- Capteur filaire, adaptateur port/câble et dongle
- Capteurs d'empreinte digitale, et caméra :
- Serrure intelligente électronique et caméra sur réseau IP
- Stabilisateur de tension :
- Datacom, modules optiques et refroidissement/chauffage
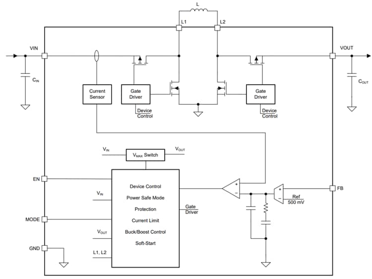
Schéma fonctionnel
Circuit d'application standard
Publié le: 2023-02-17
| Mis à jour le: 2024-01-23
