Texas Instruments Convertisseurs Buck TPS62A04xB
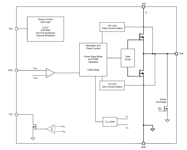
Les convertisseurs Buck TPS62A04xB de Texas Instruments utilisent des commutateurs intégrés pour délivrer en permanence un courant de sortie de 4 A. Les convertisseurs synchrones, abaisseurs, buck, CC/CC sont créés pour une haute efficacité dans une taille compacte. Le TPS62A04B et le TPS62A04AB fonctionnent en mode de modulation de largeur d'impulsion (MLI) avec une fréquence de commutation de 2,2 MHz à charge moyenne à élevée. En cas de charge légère, la variante TPS62A04B entre automatiquement en mode économie d'énergie (PSM) afin de maintenir une haute efficacité sur toute la plage du courant de charge. La variante A de cette famille de dispositifs (TPS62A04AB) reste toujours en mode MLI quelle que soit la condition de charge. Le dispositif maintient une fréquence stable et la plus faible ondulation possible.Les TPS62A04B et TPS62A04AB de TI utilisent un diviseur de résistance externe pour régler la tension de sortie. Le circuit de démarrage progressif interne limite le courant d'appel lors du démarrage, et un signal « alimentation correcte » indique la tension de sortie correcte.
La protection contre les surintensités combinée à un arrêt thermique protège le dispositif et l'application. Les dispositifs sont proposés dans un boîtier SOT563.
Caractéristiques
- Plage de tension d'entrée de 2,5 V à 5,5 V
- plage de tension de sortie réglable de 0,6 V à VIN
- Commutateurs à faible RDSON de 15 mΩ / 10 mΩ
- Courant de repos de 25 µA
- Précision de rétroaction de 1 % (de 0 °C à 125 °C)
- Fonctionnement en mode 100 %
- Fréquence de commutation 2,2 MHz
- Mode d'économie d'énergie ou option FPWM disponible
- Broche de sortie Power Good
- Protection contre les courts-circuits (HICCUP)
- Démarrage logiciel interne
- Décharge de sortie
- Protection contre coupure thermique
- Disponible dans un boîtier SOT563 de 1,6 mm x 1,6 mm
- Compatible broche-à-broche avec le TLV62585
Applications
- Imprimantes multifonction
- Boîtier adaptateur
- Applications TV
- Caméra réseau IP
- Routeur Sans fil, disque SSD
- Applications alimentées par batterie
- Alimentation de point de charge à usage général
Schéma fonctionnel
Application standard
Efficacité par rapport au courant de sortie à 5 VIN
Publié le: 2024-12-10
| Mis à jour le: 2024-12-19
