Texas Instruments Convertisseurs Buck TPS62A03x
Les convertisseurs TPS62A03x de Texas Instruments abaisseurs sont développés selon une taille compacte pour une haut rendement. Les convertisseurs CC/CC synchrones à découpage intègrent des commutateurs suceptibles de produire un courant de sortie pouvant atteindre 3 A. Ces dispositifs fonctionnent en mode modulation de largeur d'impulsion (MLI) à des charges moyennes à lourdes et à une fréquence de commutation de 2,2 MHz.Sous charge légère, le TPS62A03 entre automatiquement en mode économie d'énergie (PSM) tout en maintenant une haut rendement sur toute la plage de courants de charge. La variante TPS62A03A fonctionne en mode MLI sur toute la plage du courants de charge à fréquence fixe de commutation. Lors de l'arrêt, la consommation de courant des deux dispositifs est minimale.
Les TPS62A03 et TPS62A03A de TI ont une tension de sortie réglable grâce à un diviseur externe de résistances. Un circuit de démarrage progressif interne limite le courant d'appel pendant le démarrage. La protection contre les surintensités et l'arrêt thermique protègent le dispositif et l'application en cas d'anomalie. Un signal d'alimentation correcte indique la bonne régulation de la tension de sortie.
Les convertisseurs abaisseurs TPS62A03x sont logés dans un boîtier SOT563. Les TPS62A03 et TPS62A03A peuvent améliorer les circuits d'alimentation électrique existants basés sur le TLV62585 si une meilleure efficacité ou une précision plus élevée sur une plage étendue de températures est requise.
Caractéristiques
- Commutateurs à faible RDSON, de 42 mΩ et de 27,5 mΩ
- Plage de tension d'entrée de 2,5 V à 5,5 V
- Plage de tensions de sortie de 0,6 V à VIN réglable
- Courant de repos de 28 µA (standard) (VFB ≥ VREF)
- Courant d'arrêt de 150 nA (standard) (EN = bas)
- Entrée EN à compatibilité d'E/S de 1,2 V
- Précision de rétroaction de 1 % (de 0 à 125 °C)
- Fonctionnement en mode 100 %
- Fréquence de commutation 2,2 MHz
- Mode d'économie d'énergie ou option MLI forcée disponible
- Broche de sortie Power Good
- Protection contre les courts-circuits (HICCUP)
- Démarrage progressif interne
- Décharge de sortie active
- Protection contre les coupures thermiques
- Remplacement direct amélioré du TLV62585 (DRL)
Applications
- Applications de boîtiers décodeurs pour la télé
- Caméra de réseau IP, imprimante multifonction
- Routeur Sans fil, disque SSD
- Applications alimentées par batterie
- Alimentation de point de charge à usage général
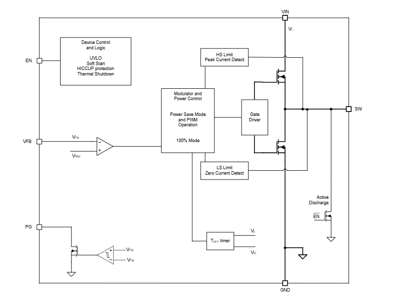
Schéma fonctionnel
Application standard
Efficacité par rapport au courant de sortie à 5 VIN
