Texas Instruments Convertisseurs Buck TPS62A0x/-Q1/TPS62A0xA/-Q1
Les convertisseurs abaisseurs à haute efficacité TPS62A0x/-Q1/TPS62A0xA/-Q1 de Texas Instruments sont optimisés pour une haute efficacité et une taille de solution compacte. Le dispositif intègre des commutateurs capables de délivrer un courant de sortie allant jusqu’à 1 A. L'appareil fonctionne en mode de modulation de largeur d'impulsion (MLI) avec une fréquence de commutation de 2,4 MHz à des charges moyennes ou élevées. Le composant entre automatiquement en mode économie d'énergie (PSM) à faible charge pour maintenir une haute efficacité sur l'ensemble de la plage de courant de charge. Lors de l'arrêt, la consommation de courant est également minimale.Le TPS62A0x/-Q1/TPS62A0xA/-Q1 de Texas Instruments fournit une tension de sortie réglable par l'intermédiaire d'un diviseur à résistance externe. Un circuit de démarrage progressif interne limite le courant d'appel pendant le démarrage. D’autres fonctionnalités telles que la protection contre la surintensité, la protection contre coupure thermique et Power Good sont intégrées. Le dispositif est disponible dans un boîtier SOT-5X3. Les dispositifs TPS62A0x-Q1/TPS62A0xA-Q1 sont qualifiés AEC-Q100 pour les applications automobiles.
Caractéristiques
- Plage de tension d’entrée de 2,5 V à 5,5 V
- Plage de tension de sortie réglable de 0,6 V à VIN
- Commutateurs 180 mΩ/120 mΩ à faible RDSON (1 A)
- 20 µA de courant de repos
- Précision de rétroaction de 1 % (de 0 °C à 125 °C)
- Fonctionnement en mode 100 %
- Fréquence de commutation de 2,4 MHz
- Mode économie d'énergie ou option PWM disponible
- Broche de sortie Power Good
- Protection contre les courts-circuits (HICCUP)
- Démarrage progressif interne
- Décharge de sortie
- Protection contre les arrêts thermiques
- Disponible en boîtier SOT563 de 1,6 mm × 1,6 mm
- Compatible broche-à-broche avec le TLV62585
Applications
- Imprimantes multifonction
- Boîtier adaptateur
- Applications TV
- Caméra réseau IP
- Routeur sans fil, disque SSD
- Applications alimentées par batterie
- Alimentation de point de charge à usage général
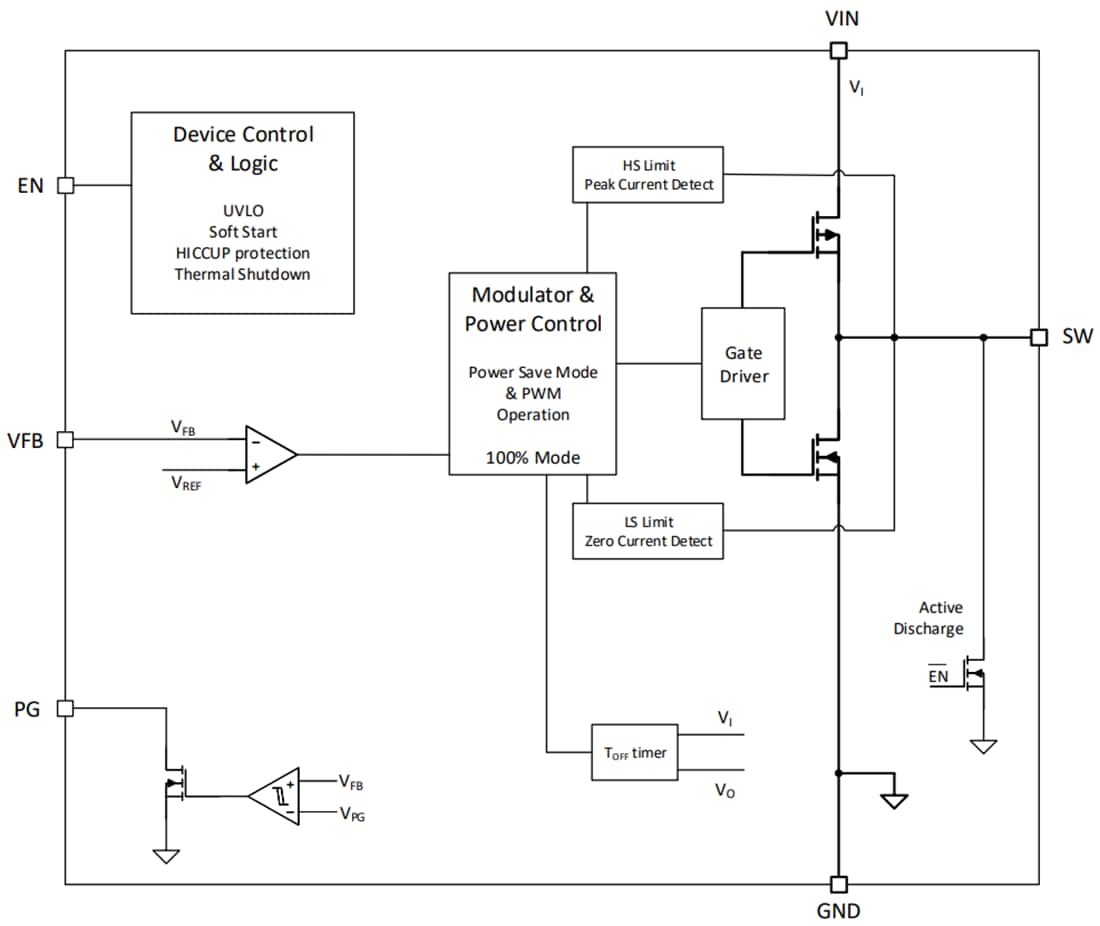
Schéma fonctionnel
Publié le: 2022-05-11
| Mis à jour le: 2025-09-03
