Texas Instruments Convertisseur Buck abaisseur synchrone TPS62A01-Q1
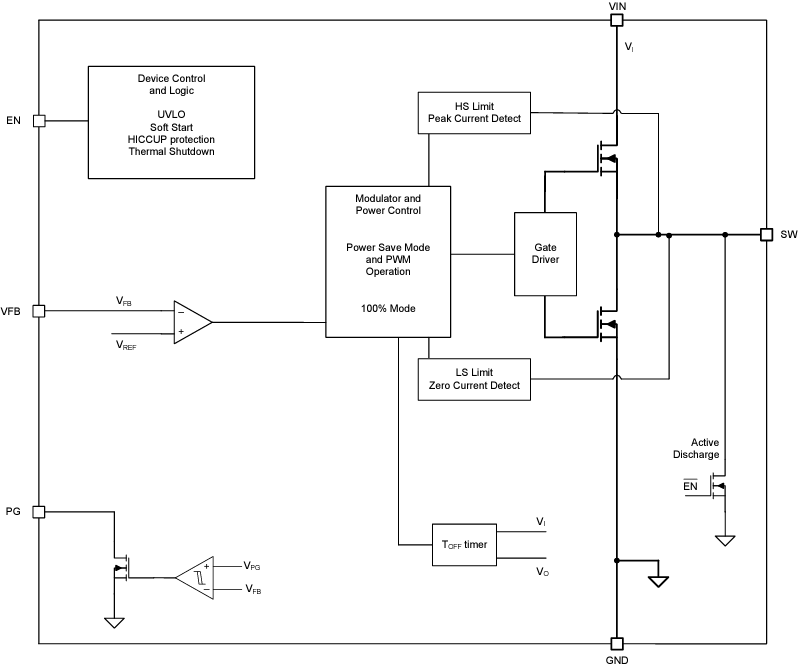
Le convertisseur abaisseur synchrone TPS62A01-Q1 Texas Instruments est un convertisseur CC-CC automobile optimisé pour un rendement élevé et une taille de solution compacte. Ce convertisseur abaisseur intègre des commutateurs capables de fournir un courant de sortie jusqu'à 1 A. Le convertisseur abaisseur TPS62A01-Q1 fonctionne en mode modulation de largeur d'impulsion (MLI) avec une fréquence de commutation de 2,4 MHz à des charges moyennes à lourdes. Ce convertisseur abaisseur entre automatiquement en mode d'économie d'énergie (PSM) à une charge légère pour maintenir un rendement élevé sur toute la plage de courant de charge. Le convertisseur TPS62A01-Q1 fournit une tension de sortie réglable via un diviseur de résistance externe et un circuit de démarrage progressif interne pour limiter le courant d'appel pendant le démarrage.Le convertisseur abaisseur TPS62A01-Q1 comprend des fonctionnalités intégrées telles que la protection contre les surintensités (OCP), la protection contre l'arrêt thermique (TS) et la bonne alimentation (PG). Les applications typiques incluent la caméra frontale, l'ECU du système de vision panoramique et l'affichage des consoles automobiles. Le convertisseur abaisseur TPS62A01-Q1 est qualifié AEC-Q100 pour les applications automobiles.
Caractéristiques
- Homologué AEC-Q100 pour les applications automobiles
- Plage de tension d'entréede 2,5 V à 5,5 V
- Plage de tension de sortie réglable de 0,6 V à VIN
- Commutateurs RDSON bas de 100 mΩ et 67 mΩ
- Courant de repos de 25 µA
- Précision du retour de 1,5 % (de -40 °C à +150 °C)
- Fonctionnement entièrement en mode
- Fréquence de commutation de 2,4 MHz
- Mode économie d'énergie ou option PWM disponible
- Broche de sortie Power Good
- Protection contre les courts-circuits (HICCUP)
- Démarrage progressif interne
- Décharge de sortie active
- Protection contre les coupures thermiques
- Niveau 1 de température de l'appareil de -40 °C à 125 °C TA
- Disponible dans un boîtier SOT563 de1,60 mm × 1,60 mm
Applications
- Caméra avant
- ECU du système de vision panoramique
- Affichage du cluster automobile
Schéma fonctionnel
Schéma de circuit d'application standard
Publié le: 2024-01-24
| Mis à jour le: 2024-02-05
