Texas Instruments Convertisseurs Buck à faible bruit et faible ondulation TPS6296x
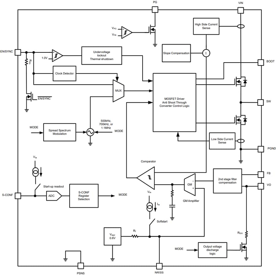
Les convertisseurs Buck à faible bruit et à faible ondulation TPS6296x de Texas Instruments sont conçus pour des applications sensibles au bruit qui utilisent un LDO pour la post-régulation. La compensation de boucle de ces convertisseurs à haute efficacité est conçue pour fonctionner avec un filtre LC à perle de ferrite de deuxième étage optionnel afin de réduire l’ondulation de la tension de sortie. Les convertisseurs Buck TPS6296x fonctionnent à une fréquence de commutation fixe de 1,1 MHz, 700 kHz ou 500 kHz et se synchronisent sur une horloge externe. Ces convertisseurs sont disponibles dans un boîtier QFN de 2 mm x 3 mm avec un pas de 0,5 mm et une plage de température de jonction de -40 °C à 150 °C. Les applications typiques incluent l’infrastructure des télécommunications, le test et la mesure, l’aérospatiale et la défense (radar et avionique) ainsi que le médical.Caractéristiques
- Faible bruit de sortie 1/f <>RMS (de 100 Hz à 100 kHz)
- Faible ondulation de tension de sortie <>RMS après perle de ferrite
- PSRR élevé >65 dB (jusqu’à 100 kHz)
- Contrôle en mode courant de crête à fréquence fixe de 1,1 MHz, 700 kHz ou 500 kHz
- Synchronisable avec une horloge externe (facultatif)
- La compensation de boucle intégrée prend en charge la perle de ferrite pour le filtre L-C de deuxième étage avec un affaiblissement de 30 dB (en option)
- Modulation du spectre de diffusion (facultatif)
- Plage de tension d’entrée de 3 V à 17 V
- Plage de tensions de sortie de 0,6 V à 5,5 V
- RDSon de 25 mΩ/7 mΩ
- Précision de la tension de sortie de ±1 % en température
- Entrée d’activation précise permettant :
- Verrouillage de sous-tension défini par l'utilisateur
- Séquençage exact
- Démarrage progressif réglable
- Bonne puissance de sortie
- Décharge de sortie (facultatif)
- Plage de température de jonction de -40 °C à 150 °C
- QFN de 2 mm x 3 mm avec un pas de 0,5 mm
Applications
- Infrastructure de télécommunications
- Test et mesure
- Aérospatiale et défense (radar/avionique)
- Applications médicales
Schéma fonctionnel
Bruit de sortie contre fréquence
Schéma
Publié le: 2025-01-24
| Mis à jour le: 2025-03-21
