Texas Instruments Convertisseurs Buck TPS6291x
Les convertisseurs Buck TPS6291x Texas Instruments sont des convertisseurs buck synchrones à haut rendement, faible bruit et faible courant d'ondulation. Ces composants sont idéaux pour les applications sensibles au bruit qui utiliseraient normalement un LDO pour les applications post-régulation, telles que les CDA à grande vitesse, le nettoyeur d’horloge et de gigue, le sérialiseur, le désérialiseur et les applications radar. Ces composants fonctionnent à une fréquence de commutation fixe de 2,2 MHz ou 1 MHz et peuvent être synchronisés avec une horloge externe. Les composants TPS6291x Texas Instruments ont un courant de sortie de 2 A (TPS62912) ou 3 A (TPS62913).Pour réduire davantage l'ondulation de tension de sortie, le dispositif intègre une compensation de boucle pour fonctionner avec un filtre L-C de perle de ferrite de deuxième étage optionnel. Cette caractéristique permet d'obtenir une ondulation de la tension de sortie inférieure à 10µVRMS. Les niveaux de bruit à basse fréquence, similaires à ceux d'un LDO à faible bruit, sont obtenus en filtrant la référence de tension interne à l'aide d'un condensateur connecté à la broche NR/SS. Le schéma de modulation du spectre de diffusion en option étend la fréquence de commutation CC/CC sur une plus grande portée, ce qui abaisse les impulsions de mélange.
Caractéristiques
- Faible bruit de sortie 1/f < 20 µVRMS (100 Hz à 100 kHz)
- Faible ondulation de tension de sortie < 10 µVRMS après le cordon de ferrite
- PSRR élevé > 65 dB (jusqu'à 100 kHz)
- Commande du mode de courant de pic de 2,2 MHz ou 1 MHz à fréquence fixe
- Synchronisable avec une horloge externe (facultatif)
- La compensation de boucle intégrée prend en charge le cordon de ferrite pour le filtre L-C de deuxième étage avec une atténuation de 30 dB (facultatif)
- Modulation du spectre de diffusion (facultatif)
- Plage de tension d'entrée de 3,0 V à 17 V
- Plage de tension de sortie de 0,8 V à 5,5 V
- RDSON 57 mΩ/20 mΩ
- Précision de la tension de sortie de ±1 %
- Entrée d'activation précise permettant
- Verrouillage de sous-tension défini par l'utilisateur
- Séquençage exact
- Démarrage progressif réglable
- Bonne puissance de sortie
- Décharge de sortie (facultatif)
- Plage de température de jonction de –40° C à 150° C
- QFN 2,0 mm × 2,0 mm avec pas de 0,5 mm
Applications
- Infrastructure de télécommunications
- Test et mesure
- Aérospatiale et défense (radar/avionique)
- Médical
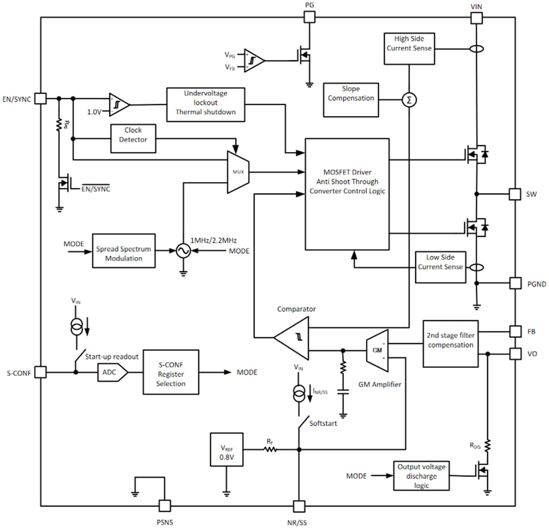
Schéma fonctionnel
Publié le: 2021-04-16
| Mis à jour le: 2025-05-06
