Texas Instruments Convertisseurs Buck TPS6290x/TPS6290x-Q1
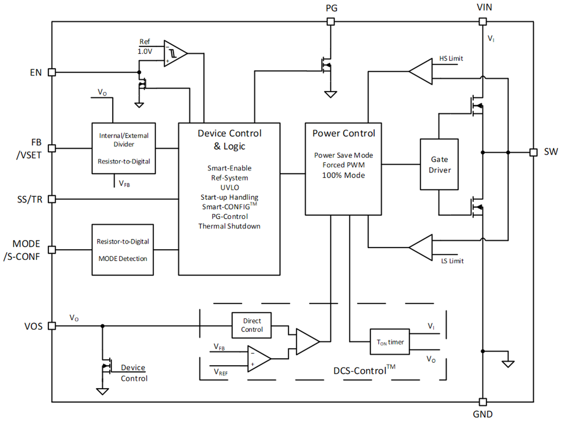
Les convertisseurs Buck haute efficacité et faible IQ TPS6290x/TPS6290x-Q1 de Texas Instruments sont des convertisseurs CC-CC abaisseurs synchrones très efficaces, petits, flexibles et faciles à utiliser. Une fréquence de commutation sélectionnable de 2,5 MHz ou 1,0 MHz permet l'utilisation de petits inducteurs et fournit une réponse transitoire rapide. Les appareils prennent en charge une précision VOUT élevée de ±1 % avec la topologie DCS-Control. La large plage de tensions d'entrée de 3 V à 17 V prend en charge une variété d'entrées nominales telles que les rails d'alimentation 12 V, le Li-Ion monocellulaire ou multicellulaire et les rails 5 V ou 3,3 V. Ces dispositifs ont un courant de sortie continu pouvant atteindre 1 A (TPS62901), 2 A (TPS62902) ou 3 A (TPS62903/TPS62903-Q1)Le TPS6290x/TPS6290x-Q1 de Texas Instruments peut entrer automatiquement en mode d'économie d'énergie (si l'auto PFM/MLI est sélectionné) à faible charge pour maintenir un haut rendement. De plus, pour fournir un haut rendement à de très petites charges, le dispositif dispose d'un faible courant de repos standard de 4 µA. AEE (amélioration automatique du rendement), si activé, fournit un haut rendement sur l'ensemble du VIN, VOUT et du courant de charge. Le dispositif comprend une entrée MODE/Smart-CONF pour définir le diviseur interne/externe, la fréquence de commutation, la décharge de tension de sortie et le mode d'économie d'énergie automatique ou le fonctionnement PWM forcé.
Ces dispositifs sont disponibles en petit boîtier VQFN à 9 broches mesurant 1,50 mm × 2,00 mm avec un pas de 0,5 mm. Les composants TPS62903-Q1 sont qualifiés AEC-Q100 pour les applications automobiles.
Caractéristiques
- Haut rendement pour un cycle de service et une plage de charge étendus
- IQ = 4 µA typique
- Une fréquence de commutation sélectionnable de 2,5 MHz et 1,0 MHz
- RDS(ON) : 62 mΩ côté haut, 22 mΩ côté bas
- Amélioration automatique de l'efficacité (AEE)
- Petit boîtier VQFN de 1,5 mm × 2,0 mm avec un pas de 0,5 mm
- Courant de sortie continu
- TPS62901/TPS62901-Q1 - jusqu'à 1 A
- TPS62902/TPS62902-Q1 - jusqu'à 2 A
- TPS62903/TPS62903-Q1 - jusqu'à 3 A
- Précision de tension de rétroaction de ±0,9 % à travers la température (-40° C à 150° C)
- Options de tension de sortie configurables
- Diviseur externe VFB : de 0,6 V à 5,5 V
- Diviseur interne VSET : 16 options entre 0,4 V et 5,5 V
- Topologie DCS-Control™ avec mode 100 %
- Extrêmement flexible et facile à utiliser
- Brochage optimisé pour le routage à une couche unique
- Entrée d'activation précise
- Mode PWM forcé ou mode économie d'énergie automatique
- Bonne sortie d'alimentation
- Décharge de sortie active sélectionnable
- Démarrage progressif et suivi réglables
- Aucun condensateur d'amorçage externe requis
Applications
- Automatisation et commande d'usine
- Immotique
- Centre de données et informatique d'entreprise
- Systèmes d'entraînements moteur
- Alimentation
- Ordinateurs de bureau et portables
Ressources supplémentaires
Schéma fonctionnel
