Texas Instruments TPS62480 2-Phase Step-Down Converter
Texas Instruments TPS62480 2-Phase Step-Down Converter is a synchronous step-down DC-DC converter for low-profile point-of-load power supplies. The input voltage range of 2.4 to 5.5V enables operation from typical 3.3V or 5V interface supplies as well as from backup circuits dropping down to as low as 2.4V. The output current is up to 6A continuously provided by two phases of 3A each, allowing the use of low-profile external components. Both of the rails are running out of phase which reduces the pulse current noise significantly. The TPS62480 provides an automatically entered power save mode to maintain high efficiency down to very light loads. This incorporates an automatic phase adding and shedding feature using both or only one phase according to the actual load.Features
- Dual-phase current mode topology
- Input voltage range 2.4V to 5.5V
- Output voltage range 0.6V to 5.5V
- Output current of 6A
- Typical quiescent current of 23µA
- Feedback voltage accuracy of ±1% (PWM mode)
- Output voltage select
- Phase shifted operation
- Automatic power save modes
- Forced PWM mode
- Adjustable soft start
- Power good/thermal good outputs
- Undervoltage lockout
- Overcurrent and short-circuit protection
- Overtemperature protection
- 3×2.5mm HotRod™ package
Applications
- Low profile point-of-load supply
- Solid-state drives
- Ultra-Portable/tablet/embedded PC
- Optical modules, CMOS cameras
- Wireless modules, network cards
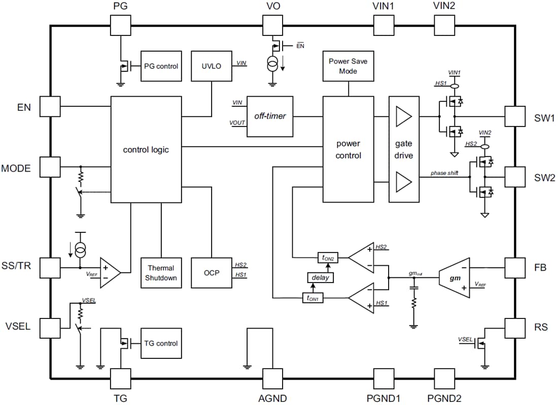
Functional Block Diagram
Publié le: 2016-03-08
| Mis à jour le: 2022-03-11
