Texas Instruments Convertisseurs abaisseurs biphasés TPS6218x
Les convertisseurs abaisseurs biphasés TPS6218x Texas Instruments sont des convertisseurs CC-CC abaisseurs biphasés synchrones destinés aux rails d'alimentation à profil mince. Ils fonctionnent avec deux phases identiques, équilibrées en courant dont le courant de crête est contrôlé, ce qui permet leur utilisation dans les applications limitées en hauteur. Avec sa large plage de tensions d'entrée de fonctionnement allant de 4 à 15 V, ces composants TI sont parfaitement adaptés aux systèmes alimentés par batteries Li-Ion à plusieurs cellules, ainsi que par des rails 12 V. Le courant de sortie est de 6 A fournis en continu par deux phases de 3 A chacune, autorisant l'utilisation de composants externes à profil mince. Les phases travaillent en déphasage, ce qui réduit considérablement le bruit. Le TPS62175 entre automatiquement en mode de conservation d'énergie pour maintenir un haut rendement jusqu'aux charges les plus légères. Il intègre également une fonction d'augmentation de l'efficacité énergétique (Automatic Efficiency Enhancement - AEE™) pour la plage de cycle de service entière. Ces composants sont dotés d'un signal de qualité de l'alimentation (Power Good), ainsi que d'un démarrage en douceur réglable. Le courant de repos est typiquement de 28 µA, il est capable de fonctionner en mode 100 % et n'a pas de limitation du cycle de service, même à la tension de sortie la plus basse.Caractéristiques
- Dual-phase balanced peak current mode
- 4V to 15V input voltage range
- 0.9V to 6V output voltage range
- Output current up to 6A
- Typical Quiescent current of 28µA
- Output voltage accuracy of ±1% (PWM Mode)
- Automatic Efficiency Enhancement (AEE)
- Phase shifted operation
- Automatic power save mode
- Adjustable soft start
- Power good output
- Undervoltage Lockout
- HICCUP Over-Current protection
- Over Temperature protection
- NanoFree™ 2.14mm × 3.14mm DSBGA package
Applications
- Low profile POL supply
- NVDC powered systems
- Dual/Triple cell Li-ion battery
- Ultra-portable/Embedded/Tablet PC
- Computing network solutions
- MicroServer, SSD
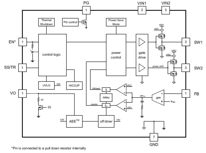
Functional Block Diagram
Publié le: 2014-10-06
| Mis à jour le: 2022-03-11
