Texas Instruments Convertisseur abaisseur TPS62125
Le convertisseur abaisseur TPS62125 de Texas Instruments de 3 à 17 V est un convertisseur abaisseur synchrone à haut rendement, optimisé pour des applications à faible ou ultra faible puissance fournissant jusqu'à 300 mA de courant de sortie. La large plage de tension d'entrée de 3 V à 17 V soutient quatre piles alcalines et 1 à 4 piles Li-ion en série, de même que des applications alimentées en 9 V et 15 V. Le convertisseur abaisseur TPS62125 de TI comprend un comparateur précis de faible puissance qui peut être utilisé comme un superviseur de tension d'alimentation d'entrée (SVS) pour répondre aux exigences spécifiques pour l'allumage et l'arrêt du système.Caractéristiques
- 3V to 17V input voltage range
- Input SVS (Supply Voltage Supervisor) with adjustable threshold/hysteresis consuming typ. 6µA Quiescent current
- 1.2V to 10V output voltage range
- Typ. 13µA Quiescent current
- 350nA typ. shutdown current
- Seamless power save mode transition
- DCS-Control™ scheme
- Low output ripple voltage
- Up to 1MHz switching frequency
- Highest efficiency over wide VIN and VOUT range
- Pin to pin compatible with TPS62160/TPS62170
- 100% duty cycle mode
- Power good open drain output
- Output discharge function
Applications
- Embedded processing
- 4 cell alkaline, 1-4 cell Li-Ion battery powered applications
- 9V to 15V standby power supply
- Energy harvesting
- Inverter (negative VOUT)
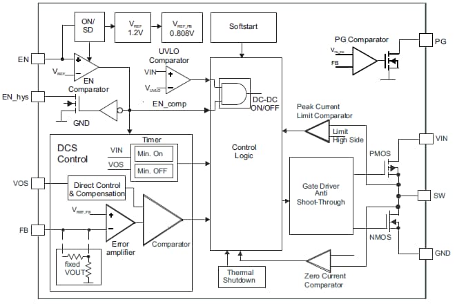
Functional Block Diagram
Publié le: 2012-06-08
| Mis à jour le: 2022-03-11
