Texas Instruments Carte d'évaluation TPS62089AEVM
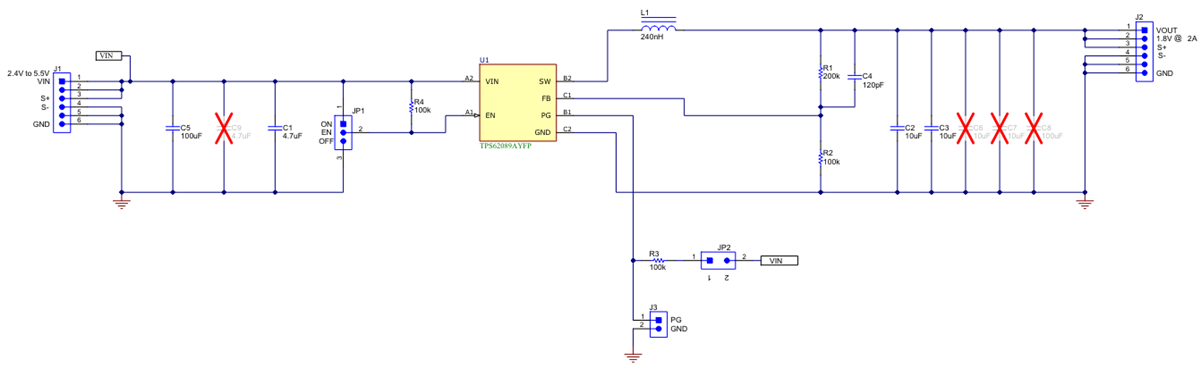
La carte d’évaluation TPS62089AEVM de Texas Instruments est conçue pour évaluer le TPS62089A, un convertisseur Buck de 2 A avec DCSControl™. Cette carte d’évaluation est fournie dans un minuscule boîtier WCSP de 1,2 mm x 0,8 mm avec un pas de 0,4 mm. La carte TPS62089AEVM offre une tension de sortie de 1,8 V avec une précision de 1 % pour des tensions d'entrée comprises entre 2,4 V et 5,5 V avec une hauteur de solution maximale de 1 mm. Cette carte est une solution très efficace et minuscule pour les convertisseurs de point de charge (POL) destinés aux applications où l'espace est limité, telles que les disques SSD (Solid-State Drives), les appareils portables et les smartphones.Caractéristiques
- Plage de tension d'entrée de 2,4 V à 5,5 V
- 2 A de courant de sortie
- Hauteur maximale de solution de 1 mm
- Taille totale de solution de 12 mm 2
- Courant de repos de 4 μA
Schéma
Publié le: 2024-06-06
| Mis à jour le: 2024-06-19
