Texas Instruments Convertisseur élévateur 4,5 A TPS61376
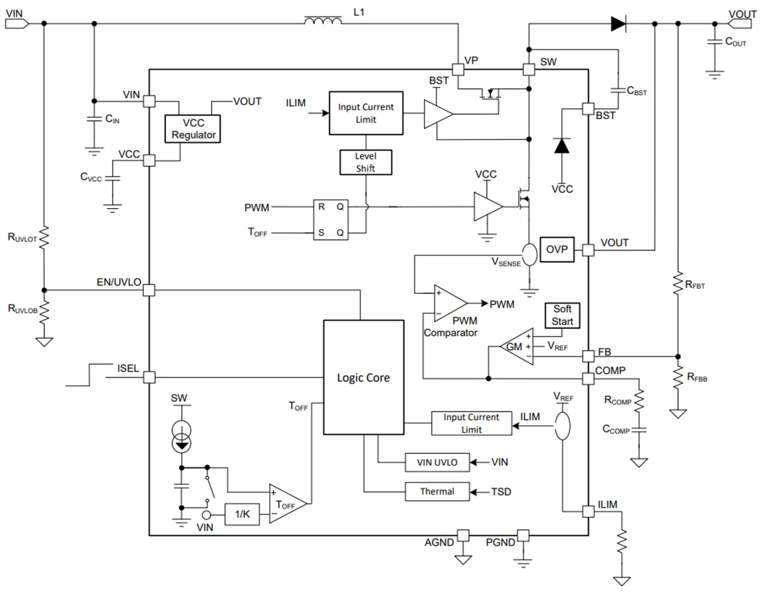
Le convertisseur élévateur 4,5 A TPS61376 de Texas Instruments est un convertisseur élévateur non synchrone haute tension avec limite du courant moyen en entrée et fonctions de déconnexion de charge réelle. Le seuil de limite du courant moyen en entrée peut être programmé via la broche ILIM de 0,1 A à 3,0 A. Le FET d'isolement entre le VP et la broche SW coupera complètement le chemin entre l'entrée et la sortie lorsque le composant est désactivé. Le TPS61376 dispose d'une large plage de tension d'entrée de 2,9 V à 23 V et la tension de sortie couvre jusqu'à 25 V.Le TPS61376 met en œuvre le mode courant de crête avec la topologie de contrôle adaptative en temps mort. Le composant fonctionne en mode MLI à des charges modérées à lourdes. Dans des conditions de charge légère, le dispositif passe en mode PFM pour maintenir un rendement élevé sur toute la plage de courant de charge. Le TPS61376 intègre également de nombreuses caractéristiques de protection robustes. Il s'agit notamment de la protection contre les surtensions de sortie, de la protection contre les surintensités cycle par cycle et de la coupure thermique. Le TPS61376 de Texas Instruments offre une solution de très petite taille avec un boîtier VQFN HotRod™ Lite de 2,5 mm × 2,0 mm.
Caractéristiques
- Large plage de tension d'entrée et de sortie
- Plage de tension d'entrée de 2,9 V à 23 V
- Plage de tensions de sortie de 4,5 V à 25 V
- Limite du courant d'inductance de crête jusqu'à 4,5 A
- Plage de limite du courant moyen d'entrée programmable de 0,1 A à 3 A
- Fréquence de commutation
- TPS61376: 1.2MHz
- TPS613761: 650KHz
- Deux MOSFET intégrés
- FET ISO (40 mΩ)
- FET côté bas (50 mΩ)
- Caractéristiques de sécurité et de fonctionnement robuste
- Protection contre les surtensions en sortie
- Protection contre les surintensités cycle par cycle
- Véritable déconnexion entre l'entrée et la sortie pendant l'arrêt EN
- Arrêt thermique
- Seuil EN/UVLO précis
- Compensation de boucle externe
- Boîtier VQFN HotRod™ Lite 2,5 mm × 2,0 mm
Applications
- Automatisation et paiement de vente au détail sur ePOS
- Lecteur de codes-barres
- Haut-parleur intelligent
- Électroménager
Schéma de principe fonctionnel
Publié le: 2022-11-09
| Mis à jour le: 2022-11-11
