Texas Instruments Convertisseur Buck-Boost 20 A TPS61289
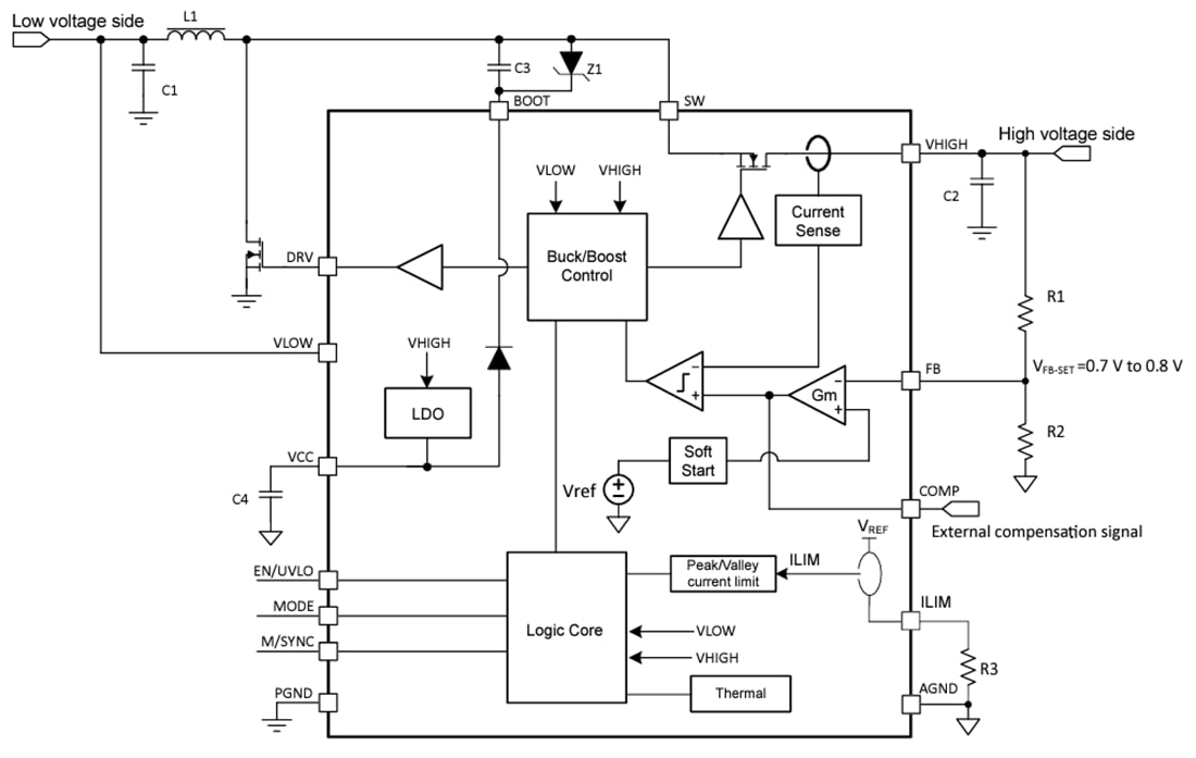
Le convertisseur Buck-Boost 20 A TPS61289 de Texas Instruments est un convertisseur synchrone Buck-Boost bidirectionnel qui intègre le MOSFET redresseur synchrone côté haut et utilise un MOSFET côté bas externe. Le TPS61289 peut être configuré comme un convertisseur Buck ou Boost à l’aide de la broche mode. Le TPS61289 peut prendre en charge un courant de commutation 20 A et la tension VHIGH prend en charge jusqu’à 25 V. La tension VLOW minimale est déterminée par le rapport et la fréquence VLOW/VHIGH ; par exemple, la tension VLOW peut prendre en charge jusqu’à 0,5 V à la condition VHIGH = 15 V. Ce composant fournit un excellent équilibre entre rendement, dissipation thermique et taille de solution pour une conversion bidirectionnelle à haute puissance.Le TPS61289 offre une fonction de limitation de courant de commutation réglable. De plus, le composant fournit une protection contre les surtensions et les sous-tensions VHIGH, une protection contre les surintensités cycle par cycle et une protection contre l’arrêt thermique. Le TPS61289 de Texas Instruments offre une solution de très petite taille avec un boîtier VQFN HotRod™ Lite de 2,5 mm x 3,0 mm avec un minimum de composants externes.
Caractéristiques
- Plage de tension VLOW de 0,5 V à 23 V
- La tension VLOW minimale est déterminée par les rapport et fréquence VLOW/VHIGH
- Plage de tension élevée de 4,5 V à 25 V
- Mode Buck ou Boost bidirectionnel sélectionnable par broche
- Fonctionnement en mode PWM forcé Buck/boost
- Haute efficacité et capacité de puissance
- Limite de courant programmable de 5 A à 20 A
- MOSFET côté haut 8,5 mΩ intégré
- Fréquence de commutation
- FSW de 250 kHz quand VLOW > 1,7 V
- FSW jusqu’à 100 kHz quand VLOW < 1,5 V
- FSW jusqu’à 50 kHz quand VLOW < 0,5 V
- L’hystérésis de 200 mV empêche la gigue de fréquence
- Capacité de synchronisation avec une horloge externe
- Protection complète
- Protection contre les surtensions VHIGH à 27 V
- Protection contre les sous-tensions VHIGH à 3,1 V
- Protection contre les sous-tensions VCC à 2,15 V
- Seuil EN/UVLO précis
- Protection contre les surintensités cycle par cycle
- Arrêt thermique
- Boîtier VQFN 14 HotRod™ Lite de 2,5 mm × 3,0 mm
Applications
- Système de test de batterie (BTS)
- Convertisseur de puissance super-cap ou batterie de secours
- Alimentation USB Type-C®
Schéma fonctionnel
Publié le: 2024-03-27
| Mis à jour le: 2024-04-23
