Texas Instruments Convertisseur Boost synchrone TPS61033x/TPS61033x-Q1
Le convertisseur Boost synchrone TPS61033x/TPS61033x-Q1 de Texas Instruments offre une solution d'alimentation pour les équipements portables et les appareils intelligents alimentés par diverses batteries et autres sources d'alimentation. Le TPS61033/TPS61033x-Q1 est doté d'une limite de courant de commutation de creux de 5,5 A (standard) sur une plage de température complète. En outre, le dispositif utilise une topologie adaptative de contrôle du courant de creux à temps constant pour réguler la tension de sortie et fonctionne à une fréquence de commutation de 2,4 MHz. Deux modes sont possibles à faible charge en configurant la broche mode : le mode PFM automatique et le mode MLI forcé pour équilibrer l'efficacité et l'immunité au bruit à faible charge.Le TPS61033x/TPS61033x-Q1 de TI consomme un courant de repos de 20 µA à partir de VIN dans des conditions de faible charge. Le TPS61033x est complètement déconnecté de la puissance d'entrée et ne consomme qu'un courant de 0,1 µA pendant l'arrêt afin de prolonger la durée de vie de la batterie.
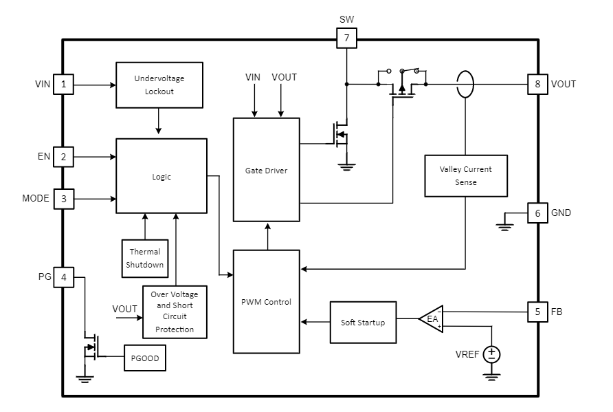
Le convertisseur est doté d'une protection contre les surtensions de sortie (5,75 V), d'une protection contre les courts-circuits de sortie et d'une protection contre les arrêts thermiques.
Le TPS61033/TPS61033x-Q1 offre une solution de taille réduite avec un boîtier 2,1 mm × 1,6 mm SOT583 et un minimum de composants externes. Les dispositifs TPS61033x-Q1 sont qualifiés AEC-Q100 pour les applications automobiles.
Caractéristiques
- Deux options de limitation du courant de commutation de creux
- TPS61033 à 5,5 A standard
- TPS610333 à 1,85 A standard
- Rendement et capacité de puissance élevés
- Deux MOSFET 25 mΩ (LS)/46 mΩ (HS)
- Prend en charge jusqu’à 2,4 MHz avec un petit L-C
- Jusqu'à 93,42 % efficacité à VIN = 3,3 V, VOUT = 5 V, et IOUT = 1 A
- Jusqu'à 90,78 % efficacité à VIN = 3,3 V, VOUT = 5 V, et IOUT = 2 A
- Prolongez le temps de fonctionnement du système
- Courant de repos standard 20 μA dans la broche VIN
- Courant de repos standard 5,3 μA dans la broche VOUT
- Courant d'arrêt standard de 0,1 μA
- Plage de tension d'entrée de 1,8 V à 5,5 V
- Plage de tensions de sortie de 2,2 V à 5,5 V
- Lorsque FB est connecté à la tension de sortie VIN fixe 5,0 V
- Précision de tension de référence ±1,5 % sur -40 °C à +125 °C
- Sortie Power good avec comparateur de fenêtre
- PFM automatique sélectionnable par broche ou mode MLI forcé à faible charge
- Mode pass-through lorsque VIN > VOUT
- Caractéristiques de sécurité et d'exploitation robuste
- Véritable déconnexion entre l'entrée et la sortie pendant l'arrêt
- Protections contre les surtensions de sortie et la coupure thermique
- Protection contre les courts-circuits de sortie
- Boîtier à 8 broches SOT583 2,1 mm × 1,6 mm
Applications
- Tablette (multimédia)
- Haut-parleur intelligent
- PDV mobile
Fiches techniques
Circuit d'application standard
Schéma fonctionnel
Publié le: 2023-04-26
| Mis à jour le: 2024-03-11
