Texas Instruments Pilotes de FET Buck synchrones TPS59603-Q1
Les pilotes de transistor à effet de champ (FET) buck synchrone TPS59603-Q1 de Texas Instruments sont optimisés pour les applications VCORE haute fréquence des processeurs. Des caractéristiques avancées telles qu'un pilote à temps mort réduit et un passage par zéro automatique sont utilisées pour optimiser le rendement sur l'ensemble de la plage de charge. La broche SKIP fournit l'option de fonctionnement CCM pour prendre en charge la gestion contrôlée de la tension de sortie. De plus, le TPS59603-Q1 de Texas Instruments prend en charge deux modes à faible puissance. Avec l'entrée PWM en état tri-state, le courant de repos est réduit à 130µA, avec une réponse immédiate. Lorsque SKIP est maintenu en état de haute impédance, le courant est réduit à 8µA (typiquement 20µs sont nécessaires pour reprendre la commutation). Les pilotes fournissent un système d'alimentation électrique exceptionnellement performant avec le contrôleur TI approprié. Le dispositif TPS59603-Q1 est conditionné dans un boîtier WSON à 8 broches, 2 mm x 2 mm à flancs mouillables, peu encombrant et thermiquement amélioré. Il fonctionne de –40°C à 125°C.Caractéristiques
- Homologué AEC-Q100 pour les applications automobiles
- Température de dispositif de classe 1 : –40 °C à +125 °C
- Niveau H2 de classification DES modèle du corps humain
- Niveau C3B de classification DES modèle de dispositif chargé
- Circuit d'entraînement à temps mort réduit pour CCM optimisé
- Détection automatique de passage par zéro pour un rendement DCM optimisé
- Plusieurs modes à faible puissance pour un rendement optimisé à faible charge
- Délais de chemin de signal optimisés pour une exploitation à haute fréquence
- Force de pilotage intégrée du commutateur BST optimisée pour les FET à faible RdsON
- Optimisé pour une commande FET de 5 V
- Plage de tension d'entrée de conversion de 2,5 V à 28 V (VIN)
- Plaquette thermique de boîtier WSON 8 broches de 2 mm × 2 mm à flancs mouillables
Applications
- Tablettes de divertissement de siège arrière automobile (RSE) utilisant des UCT/CPU haute fréquence
- Alimentation de cœur de processeur ADAS automobile
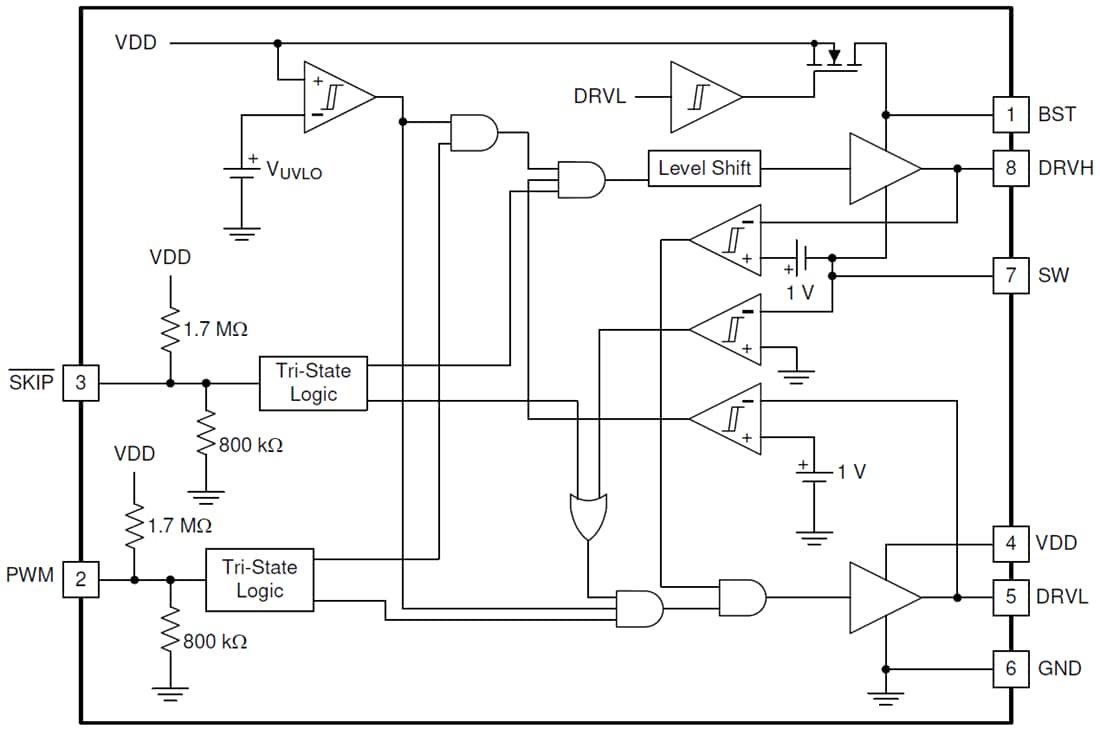
Schéma fonctionnel
Publié le: 2020-04-21
| Mis à jour le: 2025-03-06
