Texas Instruments Régulateurs de tension abaisseurs synchrones TPS56x210
Les régulateurs de tension abaisseurs synchrones TPS56x210 de Texas Instruments sont des convertisseurs abaisseurs synchrones de 2 ou 3 A, simples et faciles à utiliser en boîtiers SOT-23 à 8 broches. Ces composants sont optimisés pour fonctionner avec un minimum de composants externes et pour atteindre un faible courant d'attente. Ces dispositifs SMPS (alimentations à découpage) utilisent le contrôle de mode D-CAP2™ offrant une réponse transitoire rapide. Ils prennent en charge à la fois les condensateurs de sortie à faible résistance équivalente (ESR), tels que ceux polymères de spécialité, et les condensateurs céramiques à ESR ultra-faible sans composants externes de compensation. Ces dispositifs fonctionnent en Advanced Eco-mode™, ce qui permet de conserver un rendement élevé pendant un fonctionnement à faible charge.Caractéristiques
- TPS562210/TPS562210A: 2A Converter with integrated 133mΩ and 80mΩ FETs
- TPS563210/TPS563210A: 3A Converter with integrated 68mΩ and 39mΩ FETs
- D-CAP2™ Mode control for fast transient response
- Advanced Eco-mode™ pulse-skip
- 4.5V to 17V Input voltage range
- 0.76V to 7V Output voltage range
- 650kHz Switching frequency
- Low shutdown current less than 10µA
- 1% Feedback voltage accuracy (25°C)
- Startup from pre-biased output voltage
- Cycle by cycle over-current limit
- Hiccup-mode under voltage protection
- Non-latch OVP, UVLO and TSD protections
- Adjustable soft start
- Power good output
Applications
- Digital TV power supply
- High definition blu-ray disc™ players
- Networking home terminal
- Digital Set Top Box (STB)
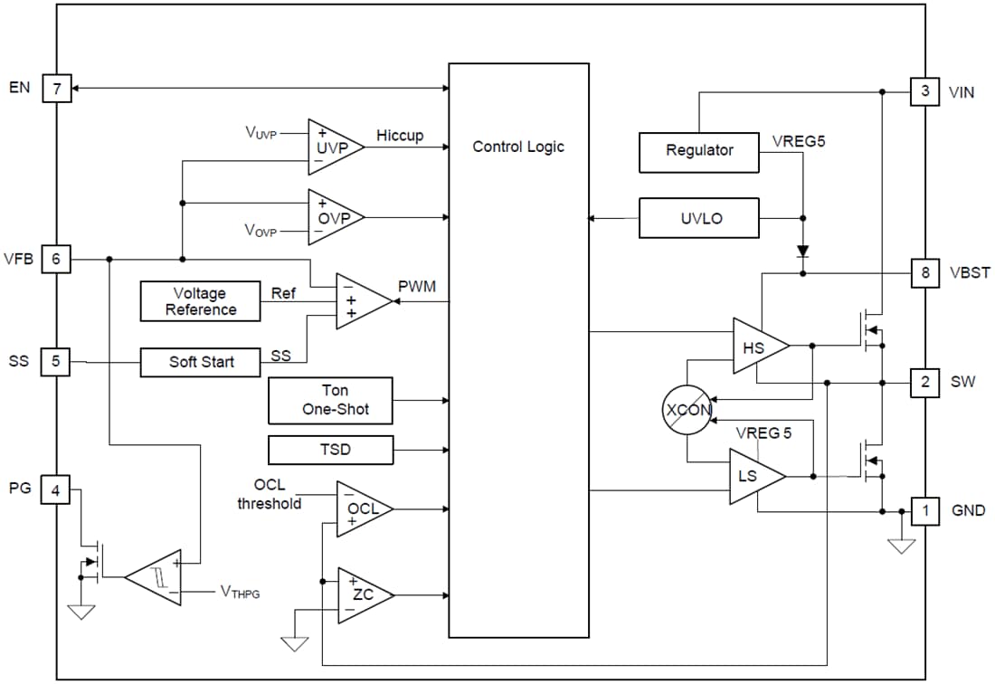
Functional Block Diagram
Publié le: 2015-04-22
| Mis à jour le: 2024-05-10
