Texas Instruments Convertisseur Buck synchrone TPS56624x
Le convertisseur Buck synchrone TPS56624x de Texas Instruments est un convertisseur Buck synchrone simple, facile à utiliser, à haute densité de puissance et haut rendement. Le composant prend en charge une tension d'entrée allant de 3 V à 16 V et un courant continu pouvant atteindre 6 A avec un boîtier SOT-563.Le TPS56624x de Texas Instruments utilise une topologie D-CAP3 pour fournir une réponse transitoire rapide et prend en charge des condensateurs de sortie à faible ESR sans besoin de compensation externe. Il dispose de deux bornes, GND et AGND, qui doivent être connectées pour des performances thermiques optimales. AGND fournit également une bonne régulation de charge et de ligne. Le composant peut prendre en charge un fonctionnement de service jusqu'à 98 %.
Le TPS566242 fonctionne en mode éco, ce qui maintient un haut rendement pendant une charge légère. Le TPS566247 fonctionne en mode FCCM, ce qui maintient la même fréquence et réduit l'ondulation de sortie dans toutes les conditions de charge. Il intègre une protection complète via OVP, OCP, UVLO, OTP et UVP avec un hoquet. Le composant est disponible en boîtier SOT-563 de 1,6 mm × 1,6 mm et dispose d'un brochage optimisé pour une disposition PCB facile. La température de jonction est spécifiée de –40 °C à + 125 °C.
Caractéristiques
- Configuré pour un large éventail d'applications
- Plage de tension d'entrée de 3 V à 16 V
- Plage de tension de sortie de 0,6 V à 7 V
- Tension de référence de 0,6 V
- Précision de référence de ±1 % à 25 °C
- Précision de référence de ±1, 5% de –40 °C à +125 °C
- FET RDSON intégrés de 27,7 mΩ et 14,8 mΩ
- Faible courant de repos de 120 µA
- Fréquence de commutation de 600 kHz
- Prend en charge un cycle de fonctionnement maximal de 98 %
- Une tension de seuil EN de précision
- Durée de démarrage progressif standard fixe de 1,39 ms
- Facilité d'utilisation et petite taille de solution
- Mode éco (TPS566242) et mode FCCM à faible charge (TPS566247)
- Font partie d'une famille P2P complète comprenant des solutions pour un fonctionnement 4 A, 5 A et 6 A et FCCM/ECO
- Topologie de contrôle D-CAP3™
- Aide au démarrage avec sortie pré-polarisée
- Sans verrouillage pour protection OV/OT/UVLO
- Mode hoquet pour protection UV
- Limite OC et NOC cycle par cycle
- Boîtier SOT-563 à 6 broches
Applications
- Téléviseur LCD, STB et DVR, lecteur multimédia de diffusion en continu
- Caméra réseau IP, interphone vidéo, barrière de sécurité de bâtiment
- Point d'accès WLAN/Wi-Fi, modem (câble/DSL/GFAST), disque dur
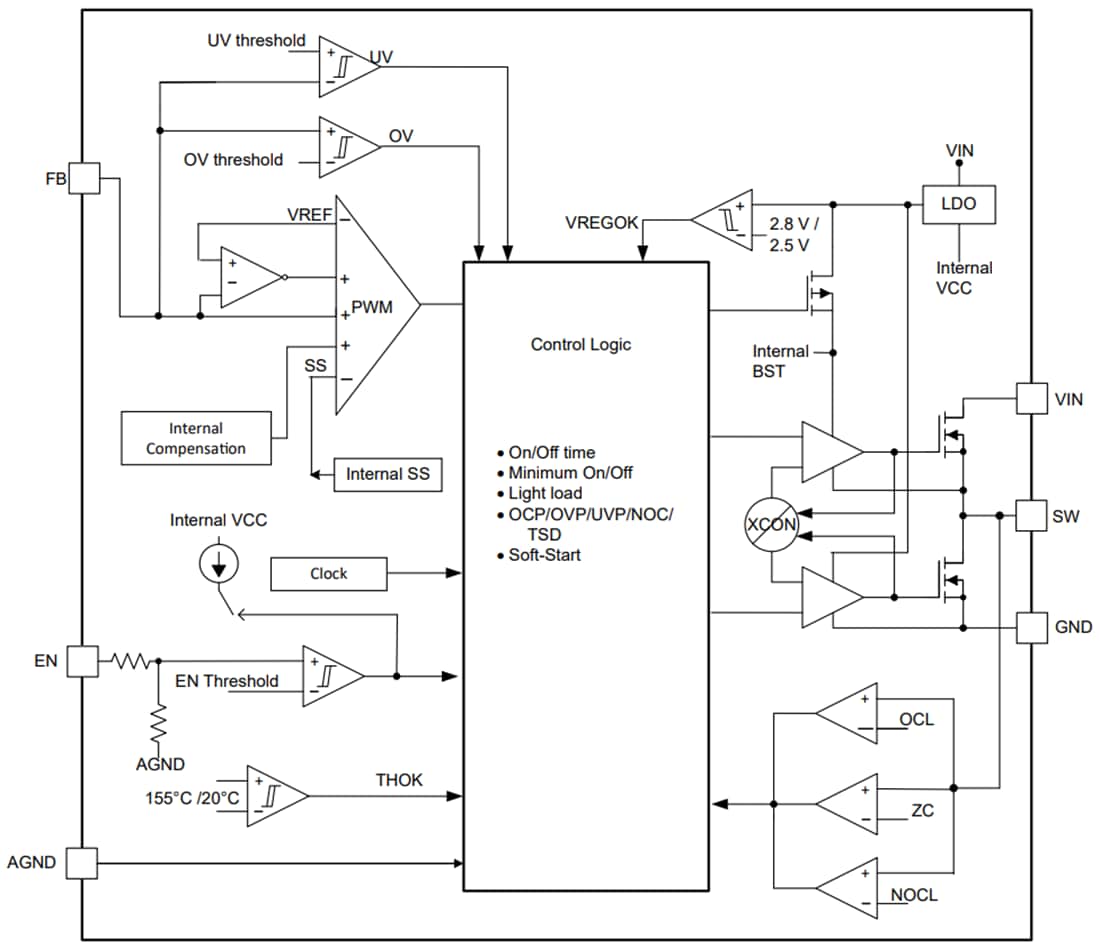
Diagramme fonctionnel
