Texas Instruments Régulateurs abaisseurs de tension TPS566231/TPS566238
Les régulateurs abaisseurs de tension TPS566231/TPS566238 de Texas Instruments sont des convertisseurs buck synchrones 6 A, simples, faciles à utiliser et à haut rendement dans un boîtier QFN 9 broches de 1,5 mm x 2,0 mm. Ces composants fonctionnent avec une tension d'entrée d'alimentation plus large allant de 3 V à 18 V. Le mode de contrôle D-CAP3™ a été adopté pour fournir une réponse transitoire rapide, une bonne régulation de ligne et de charge, aucune exigence de compensation externe et pour prendre en charge des condensateurs DE sortie à faible ESR.Les TPS566231 et TPS566231P fonctionnent en Mode™ éco pour un haut rendement en fonctionnement à faible charge et sont conçus avec une fonction ULQ (repos Ultra faible) , atteignant un courant de repos de 50 µA pour permettre une longue durée de vie de la batterie dans les applications à faible puissance. Les TPS566238 et TPS566238P fonctionnent en mode courant continu qui maintient une ondulation de sortie plus faible dans toutes les conditions de charge. Le temps de démarrage progressif des TPS566231 et TPS566238 peut être réglé à travers la broche SS. Les TPS566231P et TPS566238P indiquent une bonne alimentation à travers la broche PG.
Les TPS566231/TPS566238 de Texas Instruments peuvent prendre en charge un cycle de fonctionnement pouvant atteindre 98% et intégrer une protection complète via OVP, OCP, UVLO, OTP et UVP avec un hoquet. Ils sont chacun disponibles en boîtier HotRod™ à 9 broches de 1,5 mm x 2,0 mm. La température de jonction est spécifiée de -40°C à + 125 C.
Caractéristiques
- Configuré pour les applications robustes
- Plage de tension d'entrée de 3 V à 18 V
- Plage de tension de sortie de 0,6 V à 7 V
- Puissance de sortie continue de 6 A
- Tension de référence : 0,6 V ±1% (25°C)
- Cycle de service maximal de 98 %
- Fréquence de commutation de 600 kHz
- Non verrouillé pour les protections OC, OV, UV et OT
- Fonction de décharge de sortie intégrée
- Nombreuses options compatibles avec les broches
- TPS566231 et TPS566238 avec broche SS pour durée de démarrage progressif réglable
- TPS566231P et TPS566238P avec broche PG pour indicateur de bonne alimentation
- TPS566231 et TPS566231P en mode saut automatique
- TPS566238 et TPS566238P pour le mode courant continu
- Petite taille de solution et facilité d'utilisation
- MOSFET de puissance intégré avec RDS(on) 20,8 mΩ et 10,6 mΩ
- Contrôle d'architecture D-CAP3™ pour une réponse transitoire rapide et une compensation interne
- Boîtier QFN HotRod™ 1,5 mm × 2,0 mm
Applications
- TV numérique, décodeur, consoles de jeu
- Serveur, stockage et point de charge réseau
- Applications industrielles PC, caméra IP et automatisation en usine
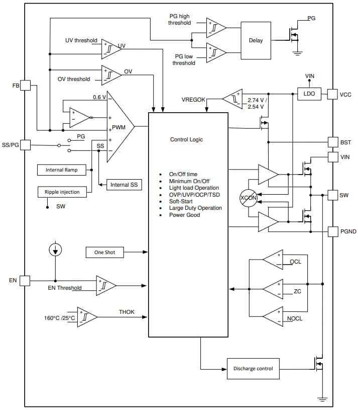
Schéma de principe fonctionnel
