Texas Instruments Convertisseur Buck synchrone 3 A TPS563207
Le convertisseur Buck synchrone 3 A TPS563207 de Texas Instruments est un convertisseur Buck simple et facile à utiliser dans un boîtier SOT563. L'appareil est optimisé pour fonctionner avec un minimum de composants externes. Ce dispositif d'alimentation à découpage (SMPS) utilise le contrôle du mode D-CAP2™ fournissant une réponse transitoire rapide et supportant des condensateurs de sortie à faible résistance série équivalente (ESR) tels que des condensateurs en polymère spécialisé et en céramique à ESR ultra-faible sans composants de compensation externes. Le TPS563207 fonctionne en mode FCCM et maintient une faible ondulation même à faible charge. Le TPS563207 de Texas Instruments est disponible dans un boîtier SOT-563 (DRL) à 6 broches de 1,6 mm × 1,6 mm et spécifié pour une température de jonction de –40°C à 125°C.Caractéristiques
- Convertisseur 3 A avec FET 95 mΩ et 57 mΩ intégrés
- Contrôle de mode D-CAP2™ avec réponse transitoire rapide
- Plage de tension d'entrée de 4,3 V à 17 V
- Plage de tensions de sortie de 0,806 V à 7 V
- Mode courant continu (mode FCCM)
- Fréquence de commutation standard de 580 kHz
- Faible courant d'arrêt inférieur à 3 µA
- 2 % de précision de tension de retour (25 °C)
- Fournissent une fonction de pré-polarisation
- Limite de surintensité cycle par cycle
- Protection contre les surintensités en mode « hoquet »
- Protectionssans verrouillage UVP et TSD
- Démarrage progressif fixe 1,2 MS
Applications
- Décodeur numérique (STB)
- Alimentation SMPS pour TV
- Haut-parleur intelligent
- Réseau câblé
- Surveillance
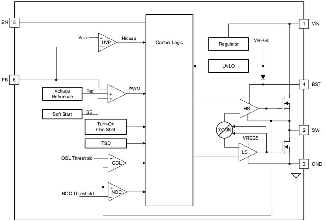
Diagramme fonctionnel
Publié le: 2020-11-04
| Mis à jour le: 2024-09-18
