Texas Instruments Convertisseur Buck synchrone TPS563202 3 A
Le convertisseur Buck synchrone 3A TPS563202 de Texas Instruments est un convertisseur simple et facile à utiliser dans un boîtier SOT-563. Le dispositif est optimisé pour fonctionner avec un minimum de composants externes et pour obtenir un faible courant de veille. Ce dispositif d'alimentation à découpage (SMPS) utilise le contrôle du mode D-CAP2, ce qui permet une réponse transitoire rapide. Il prend également en charge les condensateurs de sortie à faible résistance série équivalente (ESR), tels que les condensateurs en polymère spécialisé et en céramique à très faible ESR, sans aucun composant de compensation externe. TPS563202 fonctionne en mode ECO, ce qui permet de maintenir un rendement élevé en cas de faible charge. Le TPS563202 de Texas Instruments est disponible dans un boîtier à 6 broches de 1,6 mm × 1,6 mm SOT563 (DRL) et spécifié pour une température de jonction de–40°C à 125°C.Caractéristiques
- FET de 95 mΩ et 57 mΩ intégrés de convertisseur 3 A
- Contrôle de mode D-CAP2™ avec réponse transitoire rapide
- Plage de tension d'entrée de 4,3 V à 17 V
- Plage de tensions de sortie de 0,806 V à 7 V
- Mode ÉCO à faible charge
- Fréquence de commutation standard de 580 kHz
- Faible courant d'arrêt inférieur à 3 µA
- Précision de la tension de retour de 2 % (25 ºC)
- Fournissent une fonction de pré-polarisation
- Limite de surintensité cycle par cycle
- Protection contre les surintensités en mode hoquet
- Protectionssans verrouillage UVP et TSD
- Démarrage progressif fixe 1,2 MS
Applications
- Alimentation électrique de téléviseur numérique
- Haut-parleur intelligent
- Réseau câblé
- Décodeur numérique (STB)
- Surveillance
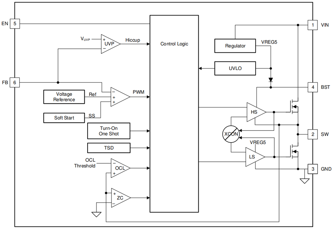
Diagramme fonctionnel
Publié le: 2020-09-17
| Mis à jour le: 2024-08-21
