Texas Instruments Convertisseurs Buck synchrones TPS56220x
Les convertisseurs Buck synchrones TPS56220x de Texas Instruments sont des convertisseurs Buck synchrones 2 A simples et faciles à utiliser dans un boîtier SOT-563. Ces composants sont conçus pour atteindre un faible courant de veille et fonctionnent avec un nombre minimal de composants externes. Ce composant SMPS (alimentation à découpage) utilise le mode de contrôle D-CAP3, qui fournit une réponse transitoire rapide. Il prend en charge les condensateurs de sortie à faible résistance équivalente (ESR), tels que les condensateurs polymères spécialisés et les condensateurs céramiques à ESR ultra-faible, sans composants externes de compensation.Le TPS562203 de Texas Instruments fonctionne en mode éco, conservant un haut rendement lors de fonctionnements à faible charge. Le TPS562206 fonctionne en mode FCCM, ce qui maintient la même fréquence et réduit l'ondulation de sortie dans toutes les conditions de charge. Le dispositif intègre une protection complète via OCP, UVLO, OTP et UVP avec hoquet. Le TPS56220x est disponible en boîtier SOT-563 (DRL) de 1,6 mm × 1,6 mm à 6 broches et est spécifié à une température de jonction de -40 °C à 125 °C.
Caractéristiques
- Configuré pour une large gamme d'applications
- Plage de tension d’entrée de 4,2 V à 17 V
- Plage de tension de sortie de 0,6 V à 7 V
- Tension de référence de 0,6 V
- Précision de la tension de référence de ±1,5 % à 25 °C
- Précision de la tension de référence de ±2 % de -40 °C à 125 °C
- FETs intégrés de 100 mΩ et 55 mΩ
- Faible courant de repos (110 µA) pour TPS562203
- Fréquence de commutation de 600 kHz
- Exploitation à grand rapport cyclique maximal de 95 %
- Temps de démarrage progressif fixe de 1,4 ms
- Facile à utiliser et conception de petite taille
- Mode éco à faible charge pour TPS562203
- Mode FCCM à faible charge pour TPS562206
- Mode de contrôle D-CAP3™ avec réponse transitoire rapide
- Prend en charge le démarrage avec une sortie prépolarisée
- Sans verrouillage pour protection OT et UVLO
- Limite de surintensité cycle par cycle
- Mode hoquet pour protection UV
- Plage de température de jonction : de –40 °C à +125 °C
- Boîtier SOT-563 de 1,6 mm × 1,6 mm
Applications
- Télévision
- Décodeur numérique (STB)
- Immotique
- Accès de ligne fixe large bande
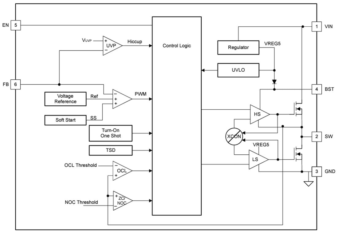
Schéma fonctionnel
Publié le: 2024-03-26
| Mis à jour le: 2025-02-19
