Texas Instruments Convertisseur Buck synchrone 2 A TPS562202
Le convertisseur Buck synchrone 2 A TPS562202 de Texas Instruments est optimisé pour fonctionner avec un minimum de composants externes et atteindre un faible courant de veille. Ce dispositif d’alimentation à découpage (SMPS) utilise le contrôle de mode D-CAP2 ce qui donne une réponse transitoire rapide. Il prend également en charge les condensateurs de sortie à faible résistance série équivalente (ESR), tels que les condensateurs en polymère spécialisé et céramique à ultra-faible ESR, sans aucun composant de compensation externe. Le TPS562202 fonctionne en mode ECO, ce qui permet de maintenir une haute efficacité lors d’une exploitation à faible charge. Le TPS562202 de Texas Instruments est disponible dans un boîtier SOT563 (DRL) à 6 broches 1,6 mm × 1,6 mm et spécifié pour une température de jonction de–40 °C à 125 °C.Caractéristiques
- Convertisseur 2 A avec FET intégrés 140 mΩ et 84 mΩ
- Contrôle de mode D-CAP2™ avec réponse transitoire rapide
- Plage de tension d'entrée de 4,3 V à 17 V
- Plage de tension de sortie de 0,804 V à 7 V
- Mode ÉCO à faible chargement
- Fréquence de commutation 580 kHz
- Faible courant d'arrêt inférieur à 3 µA
- 2 % de précision de tension de retour (25 °C)
- Prend en charge le démarrage pré-polarisé
- Limite de surintensité cycle par cycle
- Protection contre les surintensités en mode « hoquet »
- Protectionssans verrouillage UVP et TSD
- Démarrage progressif fixe 1,2 MS
Applications
- Alimentation SMPS pour TV
- Haut-parleur intelligent
- Réseau câblé
- Décodeur numérique (STB)
- Surveillance
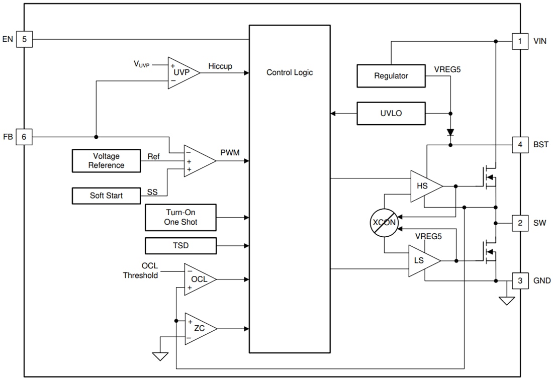
Diagramme fonctionnel
Publié le: 2020-12-11
| Mis à jour le: 2024-10-15
