Texas Instruments Convertisseurs Buck synchrones TPS56124x
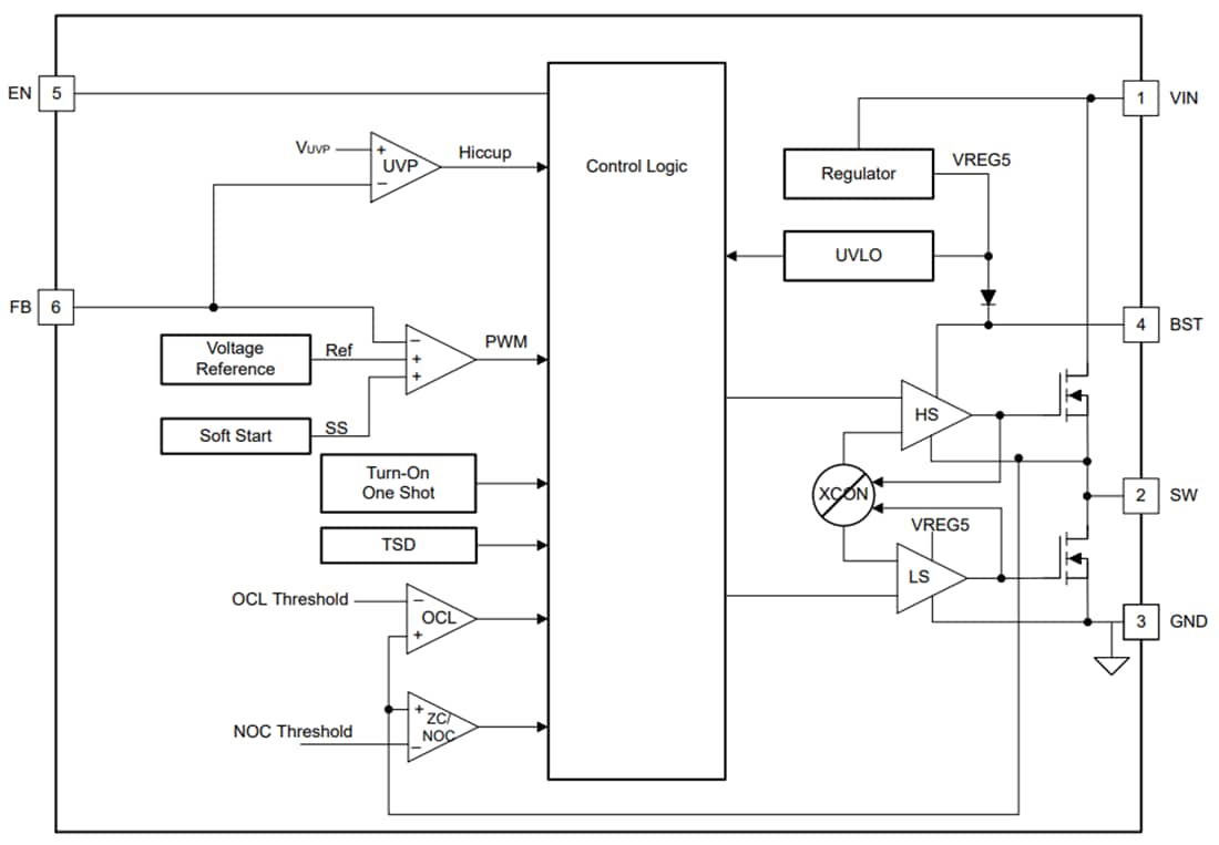
Les convertisseurs Buck synchrones TPS56124x de Texas Instruments sont des convertisseurs Buck synchrones simples, faciles à utiliser, avec une tension d'entrée allant de 4,2 V à 17 V et supportant jusqu'à 1 A de courant continu. Le dispositif est conçu pour fonctionner avec un nombre minimal de composants externes et de faibles courants de veille. Ce dispositif d'alimentation à découpage (SMPS) utilise le mode de contrôle D-CAP3. Cette caractéristique permet une réponse transitoire rapide et prend en charge les condensateurs de sortie à faible résistance série équivalente (ESR), tels que les condensateurs céramiques à très faible ESR et les condensateurs polymères spécialisé, sans aucun composant de compensation externe.Le TPS561243 de Texas Instruments fonctionne en Eco-mode, ce qui permet de maintenir une haute efficacité en fonctionnement à faible charge. Le TPS561246 fonctionne en mode FCCM, ce qui maintient la même fréquence et réduit l'ondulation de sortie dans toutes les conditions de charge. Le TPS56124x intègre une protection complète, incluant OCP, UVLO, OTP et UVP. Le TPS56124x est disponible dans un boîtier SOT563 (DRL) à 6 broches de 1,6 mm × 1,6 mm. La température de jonction est spécifiée de –40 °C à 125 °C.
Caractéristiques
- Configuré pour une large gamme d'applications
- Plage de tension d’entrée de 4,2 V à 17 V
- Plage de tension de sortie de 0,6 V à 7 V
- Tension de référence de 0,6 V
- Précision de la tension de référence de ±1,5 %
- FET intégrés de 100 mΩ et 55 mΩ
- Faible courant de repos de 110 µA pour TPS561243
- Fréquence de commutation de 1 280 kHz
- Fonctionnement à grand rapport cyclique de 95 % maximum
- Temps de démarrage progressif fixe de 1,4 ms
- Facile à utiliser et conception de petite taille
- Eco-mode TPS561243 et mode FCCM TPS561246 à faible charge
- Mode de contrôle D-CAP3™ avec réponse transitoire rapide
- Aide au démarrage avec sortie pré-polarisée
- Sans verrouillage pour protection OT et UVLO
- Limite de surintensité cycle par cycle
- Mode hoquet pour protection UV
- Plage de température de fonctionnement de jonction de –40 °C à 125 °C
- Boîtier SOT-563 de 1,6 mm × 1,6 mm
Applications
- Point d'accès WLAN/Wi-Fi
- Modem (câble/DSL/GFAST)
- Routeur pour petites entreprises
- Compteur électrique
- STV et DVR
- Appareils
Schéma de principe fonctionnel
Publié le: 2024-08-16
| Mis à jour le: 2024-08-23
