Texas Instruments Convertisseurs survolteur-dévolteur TPS552882/TPS552882-Q1
Les convertisseurs Buck-Boost TPS552882/TPS552882-Q1 de Texas Instruments offrent quatre commutateurs et peuvent réguler la tension de sortie au-dessus, au-dessous ou au niveau de la tension d’entrée. Le TPS552882/TPS552882-Q1 fonctionne sur une large tension d’entrée de 2,7 V à 36 V et peut fournir une sortie de 0,8 V à 22 V pour prendre en charge diverses applications.Les convertisseurs Buck-Boost TPS552882/TPS552882-Q1 de TI intègrent deux MOSFET de 16 A de la branche de renforcement, équilibrant ainsi la taille et l’efficacité de la solution. Un diviseur de résistance externe sur le TPS552882/TPS552882-Q1 définit la tension de sortie avec une tension de référence interne de 1,2 V. Les TPS55288/TPS55288-Q1 sont capables de fournir 100 W à partir d'une tension d'entrée de 12 V. Les TPS552882/TPS552882-Q1 appliquent un schéma de contrôle moyen en mode courant. La fréquence de commutation est programmable par résistance externe de 220 kHz à 2,2 MHz et peut être synchronisée avec une horloge externe. Les convertisseurs fournissent également un spectre étalé en option pour minimiser les EMI de crête. Les dispositifs TPS552882-Q1 sont qualifiés AEC-Q100 pour les applications automobiles.
Le TPS552882/TPS552882-Q1 prend en charge la protection contre les surtensions de sortie, une limite du courant moyen de l’inducteur, une limite du courant de crête cycle par cycle et une protection contre les courts-circuits de sortie. Il garantit également une exploitation sûre avec une limite de courant de sortie optionnelle et une protection en mode « hoquet » dans des conditions de surcharge soutenue.
Les TPS552882/TPS552882-Q1 peuvent utiliser un petit inducteur et de petits condensateurs avec une haute fréquence de commutation. Le dispositif est disponible dans un boîtier QFN HotRod de 4,0 mm × 3,5 mm.
Caractéristiques
- Large plage de tensions d’entrée et de sortie
- Large plage de tensions d’entrée de 2,7 V à 36 V
- Large plage de tension de sortie de 0,8 V à 8 V
- Haute efficacité sur toute la plage de charge
- 97 % d’efficacité àVIN = 12 V,VOUT = 20 V et IOUT = 3 A
- Modes PFM et FMLI (PWM) programmables à faible charge
- Éviter les interférences de fréquence et la diaphonie
- Synchronisation d'horloge optionnelle
- Fréquence de commutation programmable de 200 kHz à 2,2 MHz
- Atténuation des EMI
- Spectre étalé programmable en option
- Boîtier sans plomb
- Limite de courant de sortie programmable par résistance de détection
- Petite taille de solution
- Fréquence de commutation maximale jusqu'à 2,2 MHz
- Boîtier QFN HotRod ™ de 4,0 mm × 3,5 mm
- Nombreuses caractéristiques de protection
- Protection contre les surtensions en sortie
- Protection court-circuit en sortie avec mode « hoquet »
- Protection par arrêt thermique
- Limitation programmable du courant moyen de l'inducteur jusqu'à 16A
- Compensation réglable de la tension de sortie pour la chute de tension sur le câble
- Surveillance précise du courant de sortie ±5 %
- Précision de tension de référence ±1 %
- Temps de démarrage progressif fixe de 4 ms
Applications
- USB PD
- Station d'accueil
- Ordinateur industriel
- Banc d'alimentation
- Moniteur
- Chargeur sans fil
Fiches techniques
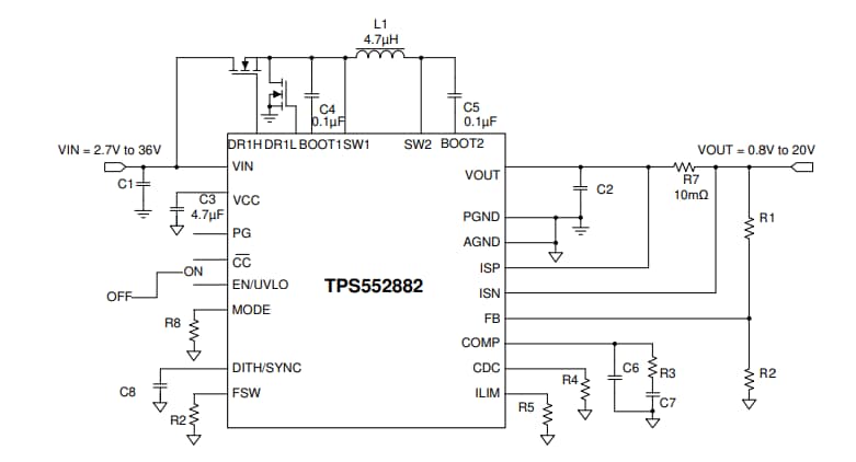
Circuit d'application standard
