Texas Instruments Convertisseur Buck-Boost TPS55288/TPS55288-Q1
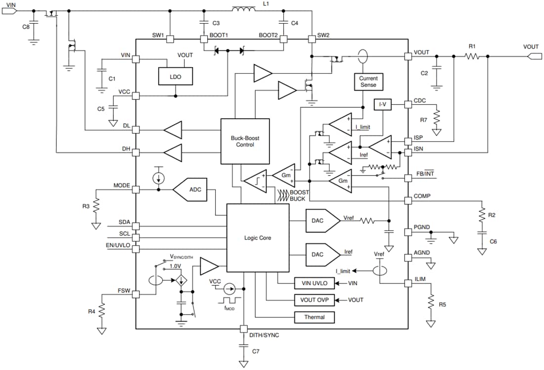
Le convertisseur abaisseur-élévateur (buck-boost) synchrone Texas Instruments TPS55288/TPS55288-Q1 à quatre interrupteurs peut réguler la tension de sortie au niveau, au-dessus ou au-dessous de la tension d'entrée. Le TPS55288 fonctionne sur une large plage de tensions d'entrée de 2,7 à 36 V et peut fournir une tension de sortie de 0,8 à 22 V pour permettre diverses applications. Le TPS55288/TPS55288-Q1 intègre deux MOSFETs de 16 A pour la broche d'amplification, afin d'équilibrer la taille et le rendement de la solution. Avec la tension de sortie programmable et la limite de courant de sortie via une interface I2C, le TPS55288 est entièrement conforme à la spécification USB PD. Le TPS55288/TPS55288-Q1 peut fournir 100 W à partir d'une tension d'entrée de 12 V.Les TPS55288/TPS55288-Q1 de Texas Instruments utilisent un schéma de contrôle en mode courant moyen. La fréquence de commutation est programmable par résistance externe de 220 kHz à 2,2 MHz et peut être synchronisée avec une horloge externe. Les TPS55288/TPS55288-Q1 fournissent également un spectre étendu optionnel pour minimiser les pics d'EMI. Le TPS55288/TPS55288-Q1 offre une protection contre les surtensions de sortie, une limite du courant d'inducteur moyen, une limite du courant maximal cycle par cycle et une protection contre les courts-circuits de sortie. Le TPS55288/TPS55288-Q1 garantit également un fonctionnement sûr grâce à une limite optionnelle de courant de sortie et à une protection en mode hoquet dans des conditions de surcharge soutenue. Les TPS55288/TPS55288-Q1 peuvent utiliser un petit inducteur et de petits condensateurs avec une haute fréquence de commutation. Il est disponible en boîtier QFN de 4,0 x 3,5 mm. Les dispositifs TPS55288-Q1 sont qualifiés AEC-Q100 pour les applications automobiles.
Caractéristiques
- Prise en charge de l'alimentation Programmable (PPS) pour l'alimentation USB PD (USB)
- Large plage de tensions d’entrée de 2,7 à 36 V
- 0,8 V à 22 V avec une plage de tension de sortie programmable par incréments de 20 mV
- Précision de tension de référence ± 1 %
- Compensation de tension de sortie réglable pour chute de tension sur le câble
- Limite de courant de sortie programmable jusqu'à 6,35 a avec incrément de 50 mA
- Contrôle précis du courant de sortie ±5 %
- Interface I2C
- Rendement élevé sur toute la plage de charge
- 97 % d'efficacité à VIN = 12 V, VOUT = 20 V et IOUT = 3 A
- Modes PFM et FMLI (PWM) programmables à faible charge
- Éviter les interférences de fréquence et la diaphonie
- Synchronisation d'horloge optionnelle
- Fréquence de commutation programmable de 200 kHz à 2,2 MHz
- Atténuation des EMI
- Spectre étalé programmable en option
- Boîtier sans plomb
- Nombreuses caractéristiques de protection
- Protection contre les surtensions en sortie
- Protection court-circuit en sortie avec mode « hoquet »
- Protection par arrêt thermique
- Limitation programmable du courant moyen de l'inducteur jusqu'à 16A
- Petite taille de solution
- Fréquence de commutation maximale jusqu'à 2,2 MHz
- Boîtier QFN Hotrod™ de 4,0 mm × 3,5 mm
- Durée de démarrage progressif fixe de 4 ms
Applications
- USB PD
- Station d'accueil
- Ordinateur industriel
- Banc d'alimentation
- Moniteur
- Chargeur sans fil
Fiches techniques
Schéma fonctionnel
