Texas Instruments Convertisseur Buck-Boost TPS552872/TPS552872-Q1
Le convertisseur Buck-Boost entièrement intégré TPS552872/TPS552872-Q1 de Texas Instruments est optimisé pour convertir la tension de la batterie ou de l'adaptateur en rails d'alimentation. Les TPS552872/TPS552872-Q1 intègrent quatre commutateurs MOSFET, fournissant une solution compacte pour diverses applications. Le TPS552872/TPS552872-Q1 a une capacité de tension d'entrée allant jusqu'à 36 V. Lorsque vous travaillez en mode Boost, le TPS552872/TPS552872-Q1 peut délivrer 30 W à partir d'une entrée de 12 V. Il est capable de fournir 25 W à partir d’une tension d’entrée de 9 V. Les TPS552872/TPS552872-Q1 utilisent un schéma de contrôle en mode courant moyen. La fréquence de commutation est programmable de 200 kHz à 2,2 MHz par une résistance externe et peut être synchronisée avec une horloge externe. Le TPS552872/TPS552872-Q1 fournit également un spectre étendu optionnel pour minimiser les pics d'EMI.Le TPS552872/TPS552872-Q1 offre une protection contre les surtensions de sortie, une limite du courant moyen de l’inductance, une limite du courant de crête cycle par cycle et une protection contre les courts-circuits de sortie. Le TPS552872/TPS552872-Q1 garantit également un fonctionnement sûr avec une limite de courant de sortie en option et une protection en mode hoquet dans des conditions de surcharge prolongées.
Le TPS552872/TPS552872-Q1 de Texas Instruments peut utiliser une petite inductance et de petits condensateurs à fréquence de commutation élevée. Il est disponible dans un boîtier QFN de 3,0 mm × 5,0 mm. Les dispositifs TPS552872-Q1 sont qualifiés AEC-Q100 pour les applications automobiles.
Caractéristiques
- Large plage de tension d’entrée et de sortie
- Large plage de tension d'entrée de 3,0 V à 36 V
- Plage de tension de sortie programmable de 0,8 V à 22 V
- Précision de tension de référence ±1 %
- Compensation de tension de sortie réglable pour chute de tension sur le câble
- Surveillance précise du courant de sortie ±5 %
- Haute efficacité sur toute la plage de charge
- Rendement de 96,7 % à VIN = 12 V, VOUT = 20 V et IOUT = 1,5 A
- Rendement de 98,3 % à VIN = 12 V, VOUT = 12 V et IOUT = 2 A
- Modes PFM et FPWM programmables à charge légère
- Éviter les interférences de fréquence et la diaphonie
- Synchronisation d'horloge optionnelle
- Fréquence de commutation programmable de 200 kHz à 2,2 MHz
- Atténuation des EMI
- Spectre étalé programmable en option
- Boîtier sans plomb
- Nombreuses fonctions de protection
- Protection contre les surtensions en sortie
- Protection court-circuit en sortie avec mode « hoquet »
- Protection contre les arrêts thermiques
- Limite de courant moyen de l’inducteur 4 A
- Solution de petite taille
- Fréquence de commutation maximale jusqu'à 2,2 MHz
- Boîtier QFN HotRod™ 3,0 mm × 5,0 mm
Applications
- Système avancé d'assistance au conducteur (ADAS)
- Chargeur sans fil
- Infodivertissement automobile et groupe
- Feu arrière automobile
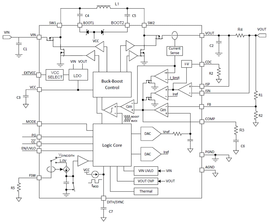
Schéma fonctionnel
Publié le: 2024-01-03
| Mis à jour le: 2025-05-15
