Texas Instruments Convertisseurs Buck synchrones TPS54JB20
Les convertisseurs Buck synchrones TPS54JB20 de Texas Instruments sont à haute efficacité, avec un mode de contrôle adaptatif du temps d'enclenchement D-CAP3™. Ces dispositifs sont faciles à utiliser et nécessitent peu de composants externes puisque la compensation externe n'est pas nécessaire. Le TPS54JB20 est conçu pour les applications de centres de données à espace restreint.Les convertisseurs Buck synchrones TPS54JB20 de TI sont dotés d'une détection différentielle à distance, de MOSFET intégrés à haute performance et d'une référence précise ±1 % 0,9 V sur toute la plage de température de fonctionnement. En outre, les convertisseurs offrent une réponse rapide aux transitoires de charge, une régulation précise de la charge et de la ligne, un fonctionnement en mode Saut ou FCCM et un démarrage progressif programmable.
Les convertisseurs Buck synchrones TPS54JB20 sont sans plomb, proposés dans un boîtier VQFN-HR 21 broches 4 mm × 3 mm, et entièrement conformes à la directive RoHS sans exemption.
Caractéristiques
- Plage d'entrée de 4 V à 16 V jusqu'à 20 A sans polarisation externe
- Plage d'entrée de 2,7 V à 16 V jusqu'à 20 A avec une polarisation externe allant de 3,13 V à 3,6 V
- Plage de tension de sortie de 0,9 V à 5,5 V
- Les MOSFET intégrés de 7,7 mΩ et 2,4 mΩ supportent le courant de sortie continu 20 A
- D-CAP3™ avec réponse ultra-rapide aux niveaux de charge
- Prend en charge les condensateurs de sortie tout céramique
- Détection différentielle à distance avec 0,9 V ±1 % VREF pour une température de jonction de -40°C à +125 °C
- Mode Eco ™ à saut automatique pour une efficacité élevée en charge légère
- Limite de courant programmable avec RTRIP
- Fréquence de commutation sélectionnable par broche de 600 kHz, 800 kHz ou 1 MHz
- Détection différentielle à distance pour une grande précision de sortie
- Durée de démarrage progressif programmable
- Entrée de référence externe pour le suivi
- Capacité de démarrage prépolarisé
- Sortie power good à drain ouvert
- Verrouillage pour défauts de OC, UV et OV
- Boîtier QFN à 21 broches, 4 mm × 3 mm
- Broche compatible avec 12 A TPS54JA20
- Entièrement conforme à la directive RoHS sans exemption
Applications
- Serveur Rack et serveur blade
- Accélérateur matériel et cartes complémentaires
- Commutateurs de centres de données
- Ordinateur industriel
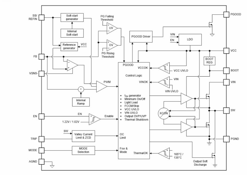
Schéma fonctionnel
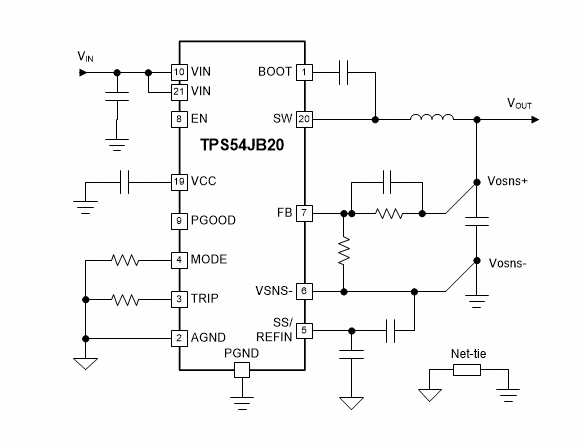
Schéma simplifié
Publié le: 2020-12-22
| Mis à jour le: 2024-10-24
