Texas Instruments Convertisseur Buck 20 A TPS548B27
Le convertisseur Buck synchrone TPS548B27 20 A de Texas Instruments est un convertisseur Buck synchrone de petite taille à haut rendement avec un mode de contrôle adaptatif temporel D-CAP3. La compensation externe n'étant pas nécessaire, le dispositif est facile à utiliser et nécessite peu de composants externes. Le dispositif est bien adapté aux applications de centres de données à espace restreint.Le dispositif TPS548B27 dispose d'une télédétection différentielle, de MOSFET intégrés haute performance et d'une référence précise de ±1% et 0,6 V sur l'ensemble de la plage de température de jonction de fonctionnement. Le dispositif dispose d'une réponse transitoire de charge rapide, d'une régulation de charge/ligne précise, d'un fonctionnement en mode saut ou FCCM et d'un démarrage progressif programmable. Le TPS548B27 de Texas Instruments est un dispositif sans plomb. Il est entièrement conforme à la directive RoHS sans exemption.
Caractéristiques
- Plage d'entrée de 4 V à 16 V, jusqu'à 20 A sans polarisation externe
- Plage d'entrée de 2,7 V à 16 V, jusqu'à 20 A avec polarisation externe allant de 3,13 V à 3,6 V
- Plage de tension de sortie : 0,6 V à 5,5 V
- Les MOSFET intégrés 7,7 mΩ et 2,4 mΩ prennent en charge un courant de sortie continu de 20 A
- Mode de contrôle D-CAP3™ avec une réponse de niveau de charge ultra-rapide
- Prend en charge les condensateurs de sortie tout céramique
- Détection à distance différentielle avec 0,6 V ±1% VREF pour une température de jonction de -40°C à +125 C
- Mode éco à saut automatique pour un rendement élevé à faible charge
- Limite de courant Programmable avec RTRIP
- Fréquence de commutation sélectionnable par broche (600 kHz, 800 kHz, 1 MHz)
- Détection à distance différentielle pour une haute précision de sortie
- Temps de démarrage progressif programmable
- Entrée de référence externe pour le suivi
- Capacité de démarrage prépolarisé
- Sortie power good à drain ouvert
- Hoquet pour défauts OC, UV et OV
- Boîtier VQFN-FCRLF de 4 mm × 3 mm à 19 broches
- Entièrement conforme à la directive RoHS sans exemption
Applications
- Serveur Rack et serveur blade
- Accélérateur matériel et cartes complémentaires
- Commutateurs de centres de données
- Ordinateur industriel
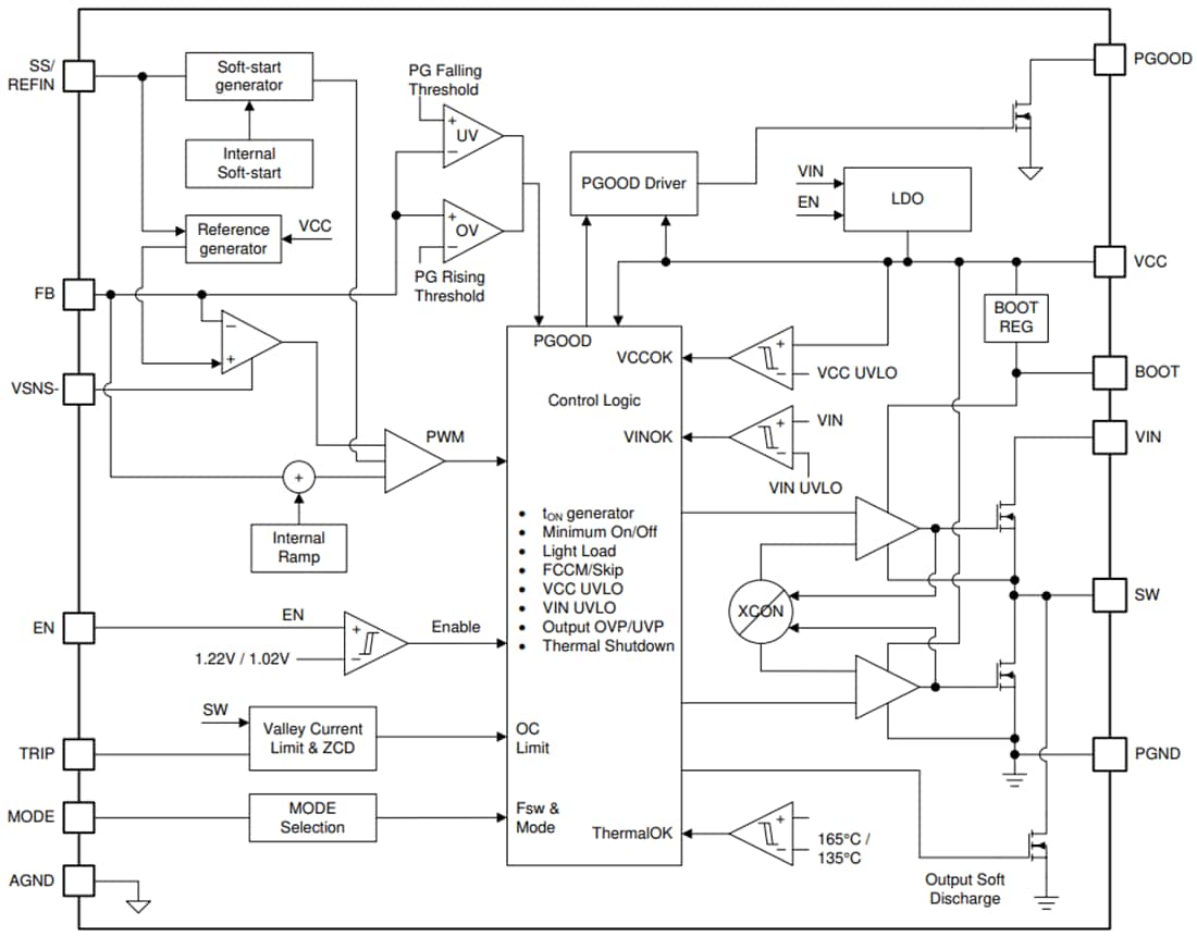
Schéma de principe fonctionnel
Publié le: 2021-08-16
| Mis à jour le: 2022-03-11
