Texas Instruments Convertisseur Buck synchrone TPS546B26
Le Convertisseur abaisseur (Buck) synchrone TPS546B26 de Texas Instruments propose le PMBus®, la télémétrie et la topologie de commande D-CAP4, pour une réponse rapide aux régimes transitoires. Le PmBus a configuré tous les paramètres programmables et les a stockés en NVM sous forme de nouvelles valeurs par défaut, pour réduire le nombre de composants externes. Le convertisseur Buck TPS546B26 présente une plage de tension d'entrée de 4 à 18 V sans polarisation externe et une plage de tension d'entrée de 2,7 à 18 V à polarisation externe. Ce convertisseur permet une plage fréquentielle de fontionnement à 25 A monophasée de 400 kHz à 2 MHz, une plage de tensions de sortie 0,4 à 5,5 V et un temps programmable de démarrage progressif de 0,5 à 16 ms. Le convertisseur Buck TPS546B26 est un dispositif sans plomb et conforme à la directive RoHS, sans exemption. Les applications typiques incluent des POL de serveurs et infonuagiques, des accélérateurs matériels et des cartes d'interfacesréseaux.Le TPS546B26 permet de suralimenter le LDO interne de 5 V par une alimentation externe de 5 V via les broches VDRV et VCC. Cela contribue à améliorer l'efficacité, à réduire la dissipation d'énergie et à permettre le démarrage sous une tension d'entrée moindre. Les options de broches incluent DCM ou FCCM, la limite de surintensité, la réponse aux anomalies, la résistance de rétroaction interne ou externe, la sélection ou plage de tension de sortie, la fréquence de commutation et la compensation.
Caractéristiques
- Tension d'entrée de 4 à 18 V sans polarisation externe
- Tension d'entrée de 2,7 à 18 V à polarisation externe
- Tension de sortie de 0,4 V à 5,5 V
- Permet 25 A en monophasé
- Rdson_HS = 2,6 mΩ, Rdson_LS = 1 mΩ
- Fréquence de fontionnement de 400 kHz à 2 MHz (quatre réglages discrets par barrette pour broches et réglages supplémentaires par PmBus®)
- Programmable par PmBus :
- Conformité vis-à-vis de la révision 1.5, avec caractéristique de sécurité par CLÉ D'ACCÈS
- Télémesure des tensions d'entrées et de sortie, du courant de sortie et de la température
- Protections programmables contre les surintensités, contre les surtensions, contre les sous-tensions et contre les surchauffes
- Caractéristique d'extension de protection en écriture
- Mémoire non volatile permettant de stocker des paramètres de configuration
- Deux méthodes de programmation de la tension de sortie :
- Diviseur de résistance interne (réglages discrets) à tension de démarrage sélectionnée par bridage de broches
- Diviseur de résistance externe (réglages continus) à tension de démarrage sélectionnée par VBOOT
- Tension de référence de précision et détection différentielle à distance pour une haute précision de sortie :
- Précision de CNA de +/– 0,5 %, de 0 à 85 °C de jonction
- Tolérance de +/– 1 % de VOUT, de -40 à 125 °C de jonction
- FCCM/DCM sélectionnable en monophasé uniquement
- Mise en service sans communication PMBus par bridage de broches
- Démarrage sécurisé en sortie pré-polarisée
- Temps de démarrage progressif programmable de 0,5 à 16 ms
- Topologie de commande D-CAP4 à réponse rapide aux régimes transitoires, permettant tous les condensateurs de sortie en céramique
- Compensation de boucle interne programmable
- Limite de courant de vallée sélectionnable cycle par cycle
- Sortie power good à drain ouvert
Applications
- Serveur et POL de l'informatique en nuage
- Accélérateur matériel
- Carte d'interface réseau
Courbe de rendement standard
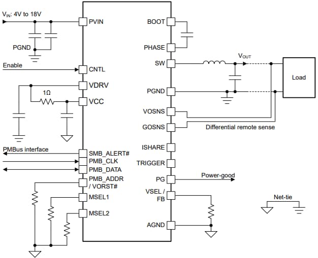
Schéma
Publié le: 2025-01-24
| Mis à jour le: 2025-03-21
