Texas Instruments Convertisseur abaisseur CC-CC TPS54560
Le convertisseur abaisseur CC-CC Texas Instruments TPS54560 60 V 5 A comprend un MOSFET haute tension intégré et supporte les pulsations de perte de charge jusqu'à 65 V conformément à ISO 7637. La commande en mode courant de ce composant TI fournit une compensation externe simple et permet une sélection flexible des composants. Un mode d'évitement de pulsation à faible ondulation réduit le courant d'alimentation à vide à 146 µA. Le courant d'alimentation d'arrêt est réduit à 2 µA lorsque la broche d'activation reçoit un signal faible. Le TI TPS54560 dispose d'une vaste plage de fréquences de commutation qui permet d'optimiser le rendement ou l'encombrement des composants externes. Le courant de sortie est limité cycle par cycle. Le repli de fréquence et l'arrêt thermique protègent les composants internes et externes en cas de conditions de surcharge. Ce régulateur abaisseur est idéal pour une utilisation dans diverses applications, notamment l'automatisation industrielle et le contrôle de moteurs.Caractéristiques
- High efficiency at light Loads with pulse skipping Eco-mode
- 92mΩ high-side MOSFET
- 146µA operating quiescent current and 2µA shutdown current
- 100kHz to 2.5MHz fixed switching frequency
- Synchronizes to external clock
- –40°C to +150°C TJ operating range
Applications
- Industrial automation and motor control
- Vehicle accessories
- GPS
- Entertainment
- USB dedicated charging ports and battery chargers
- 12V, 24V and 48V Industrial, automotive, and communications power systems
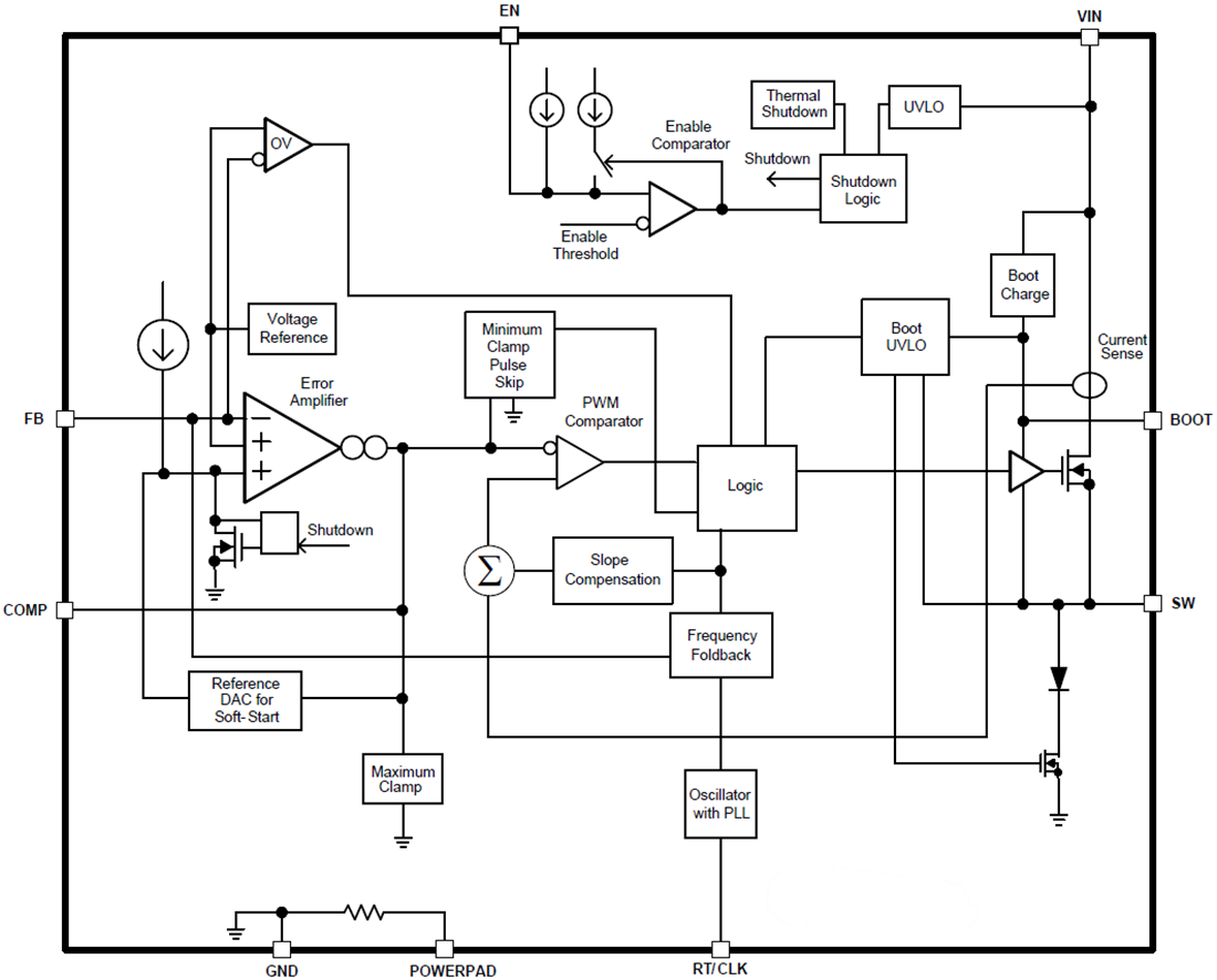
Functional Block Diagram
View Results ( 7 ) Page
| Numéro de pièce | Fiche technique | Description |
|---|---|---|
| TPS54560QDDAQ1 | ![]() |
Régulateurs de tension de commutation Auto 60V 5A SD Reg A 595-TPS54560BQDDAQ1 A 595-TPS54560BQDDAQ1 |
| TPS54560BDDA | ![]() |
Régulateurs de tension de commutation 4.5-V to 60-V input 5-A step-down DC-D A A 595-TPS54560BDDAR |
| TPS54560BQDDARQ1 | ![]() |
Régulateurs de tension de commutation 4.5V to 60V Input 5 A Step-Down DC-DC C A 595-TPS54560BQDDAQ1 |
| TPS54560QDDARQ1 | ![]() |
Régulateurs de tension de commutation Auto 60V 5A SD Reg A 595-TPS54560BQDDARQ A 595-TPS54560BQDDARQ1 |
| TPS54560BDDAR | ![]() |
Régulateurs de tension de commutation 4.5-V to 60-V input 5-A step-down DC-D A A 595-TPS54560BDDA |
| TPS54560BQDDAQ1 | ![]() |
Régulateurs de tension de commutation 5A Step-Down DC-DC C onverter w/Eco-mode A 595-TPS54560BQDDARQ1 |
| TPS54560DDA | ![]() |
Régulateurs de tension de commutation 60V Input 5 A SD DC- DC Cnvtr A 595-TPS5 A 595-TPS54560DDAR |
Publié le: 2013-04-05
| Mis à jour le: 2022-03-11

