Texas Instruments Convertisseurs Buck synchrones TPS543x21
Les convertisseurs Buck synchrones TPS543x21 de Texas Instruments comprennent les modèles TPS543321, TPS543421 et TPS543521 avec un courant de sortie continu de 3 A, 4 A et 5 A. Les TPS543x21 sont des convertisseurs Buck synchrones à haut rendement, à entrée haute tension, faciles à utiliser et offrant une grande flexibilité de conception. Le TPS543x21 est développé pour les systèmes alimentés par les rails d'alimentation de 5 V à 12 V, avec une large plage de tension d'entrée de fonctionnement 3,8 V à 18 V.Les TPS543x21 utilisent un contrôle de courant de crête à fréquence fixe avec compensation interne, ce qui se traduit par une réponse transitoire rapide et un bon réglage de charge et de ligne. Grâce à la compensation optimisée de la boucle interne, les convertisseurs éliminent le besoin de compensation externe sur une large plage de tensions de sortie et une fréquence de commutation. Un condensateur autoélévateur intégré permet un PCB monocouche et réduit le nombre de composants externes.
Le TPS543x21 TI fournit des fonctions de protection, notamment l'arrêt thermique, la limite du courant cycle par cycle, le verrouillage de sous-tension d'entrée et la protection contre les courts-circuits par à-coups.
Le TPS543x21 est disponible dans un boîtier QFN à 9 broches de 1,5 mm x 2,0 mm, et le brochage est disponible pour une conception de PCB monocouche. La température de jonction est spécifiée de -40 °C à +150 °C.
Caractéristiques
- Facilité d'utilisation et petite taille de conception
- Mode de contrôle du courant de crête avec compensation interne
- Fréquence sélectionnable de 200 kHz à 2,2 MHz
- Synchronisable avec une horloge externe (prise en charge du déphasage) de 200 kHz à 2,2 MHz
- PFM/FCCM sélectionnable en condition de charge légère
- Temps de démarrage progressif réglable et fonction d'indicateur de bon fonctionnement
- Bonne performance EMI avec spectre de fréquence étalé et brochage optimisé
- Limite de surintensité par à-coups pour les MOSFET côté haut et côté bas
- Protections non verrouillées pour la protection contre la surchauffe (OTP), la protection contre les surintensités (OCP), la protection contre les surtensions (OVP), la protection contre les sous-tensions (UVP) et le verrouillage en cas de sous-tension (UVLO)
- Condensateur autoélévateur intégré pour prendre en charge la configuration du PCB monocouche
- Température de fonctionnement de jonction de -40 °C à 150 °C
- Boîtier QFN de 1,5 mm x 2,0 mm
- Configuré pour une large gamme d'applications
- Plage de tension d'entrée de 3,8 V à 18 V
- Courant de sortie continu jusqu'à 5 A (TPS543521), 4 A (TPS543421), 3 A (TPS543321)
- Tension de référence de 0,6 V ±1 % (-40 °C à 150 °C)
- Temps de commutation minimum d'allumage et d'extinction de 70 ns et 114 ns
- Temps d'allumage maximum de commutation de 8 us
- Rapport cyclique maximum de 98 %
- Haute efficacité
- MOSFET intégrés de 47 mΩ et 21 mΩ
- Courant de repos faible de 28 µA (standard)
- Créez une conception personnalisée avec le TPS543x21 en utilisant le Power Designer WEBENCH®
Applications
- Secteurs médical et de la santé, automatisation des bâtiments, test et mesure
- Électronique portable, périphériques connectés
- Imprimantes multifonctions, projecteurs d'entreprise
- Réseaux câblés, infrastructure sans fil
- Systèmes d'alimentation distribuée avec entrée 5 V, 12 V
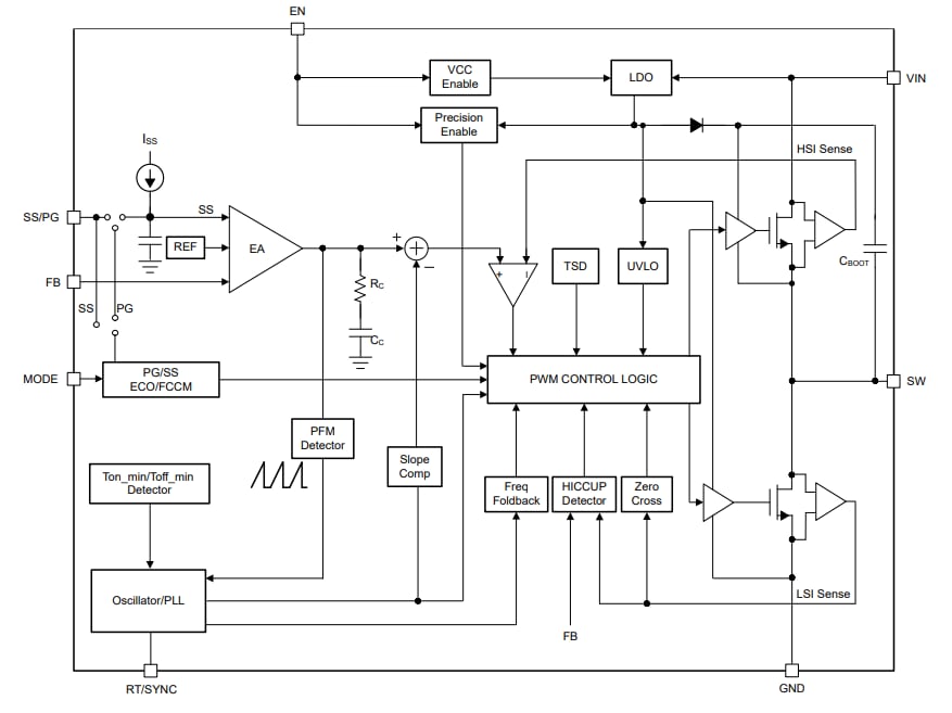
Schéma simplifié
TPS542521 efficacité, VIN = 12 V, fSW = 500 kHz
Schéma fonctionnel
