Texas Instruments Convertisseurs abaisseurs de tensions TPS543B25 et TPS543B25T
Les convertisseurs abaisseurs synchrones SWIFT™ de Texas Instruments TPS543B25 et TPS543B25T sont des convertisseurs abaisseurs à hauts rendements de 18 V, 25 A utilisant une architecture de commande ACM (Advanced Current Mode, mode avancé de courant) à compensation interne et à fréquences fixes. Ces convertisseurs fonctionnent en FCCM et génèrent des tensions de sortie de 0,5 à 7 V. Le contrôleur à fréquence fixe peut fonctionner de 500 kHz à 2,2 MHz et être synchronisé à une horloge externe à l'aide de la broche SYNC. Les autres fonctionnalités comprennent une référence de tension de haute précision, une détection à distance à deux fils, des temps sélectionnables de démarrage progressif, des limites sélectionnables de courant et une suite complète de protections contre les défaillances. Les convertisseurs TPS543B25 et TPS543B25T sont utilisés dans des réseaux à fibres optiques, lors de tests et de mesures et dans des applications de santé.Caractéristiques
- Commande en mode avancé de courant (ACM), à fréquences fixes et à compensation interne
- MOSFET intégrés 6,5 mΩ et 2 mΩ
- Plage de tension d'entrée de 4 V à 18 V
- Plage de tensions de sortie de 0,5 V à 7 V
- Amplificateur de télédétection (RSA) véritablement différentiel
- Trois options de rampe PWM sélectionnables pour optimiser les performances de la boucle de commande
- Cinq fréquences de commutation sélectionnables (500 kHz, 750 kHz, 1 MHz, 1,5 MHz et 2,2 MHz)
- Synchronisable à une horloge externe
- Précision de la référence de tension de 0,5 V, ±0,5 % sur l'ensemble de la plage de températures
- Durées de démarrage progressif sélectionnables de 1 ms, 2 ms, 4 ms et 8 ms
- Démarrage monotone vers des sorties pré-polarisées
- Limites de courant sélectionnables pour prendre en charge un fonctionnement à 25 A et 20 A
- Activation avec verrouillage de sous-tension d'entrée réglable
- Moniteur de sortie Power Good
- Protection contre la surtension de sortie, la sous-tension de sortie, la sous-tension d'entrée, la surintensité et la surchauffe
- Température de jonction de fonctionnement de -40 °C à +150 °C
- Boîtier WQFN-HR 17 broches de 2,5 mm × 4,5 mm, avec pas de 0,5 mm
- Sans plomb (conforme à la directive RoHS)
- Broche compatible avec le 20 A (TPS543B22), le 16 A (TPS543A26), et le 12 A (TPS543A22)
- Les modèles WEBENCH et SIMPLIS sont disponibles
Applications
- Équipement d'infrastructure de communications filaires et sans fil
- Réseaux optiques et fibres
- Test et mesure
- Médecine et santé
Ressources supplémentaires
- Fiche technique TPS543B25
- Fiche technique TPS543B25T
- Note d'application : Résoudre les problèmes de conception d'alimentation dans l'imagerie médicale
- Modèle transitoire et moyen SIMPLIS TPS543B22
- PSpice® pour outil de simulation et de conception TI
- Extension de la durée de vie de la batterie avec le convertisseur élévateur
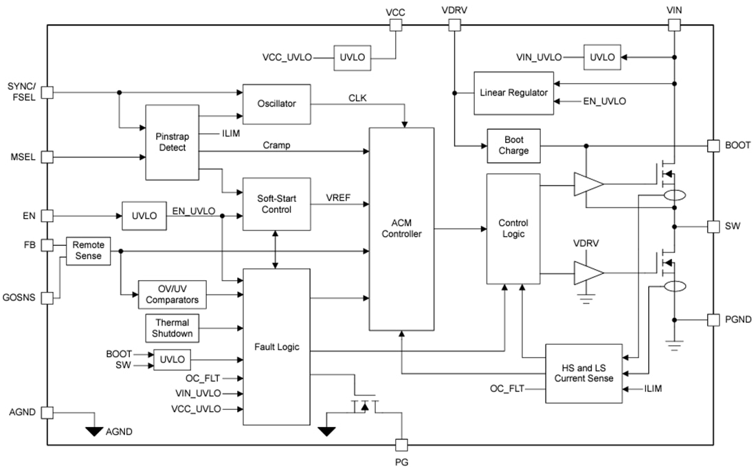
Schéma fonctionnel
Publié le: 2023-08-21
| Mis à jour le: 2025-08-01
