Texas Instruments Convertisseur Buck SWIFT™ synchrone TPS543A22
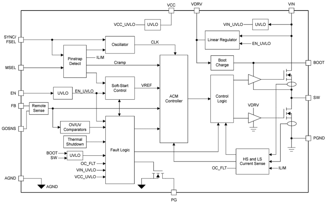
Le convertisseur abaisseur synchrone SWIFT™ TPS543A22 de Texas Instruments est un convertisseur abaisseur synchrone 18 V de 12 A à haute efficacité utilisant une architecture de contrôle en mode courant avancé (ACM) à fréquence fixe et à compensation interne. L'appareil fonctionne toujours sous FCCM et génère des tensions de sortie allant de 0,5 V à 7 V. Le dispositif peut fournir un rendement élevé tout en fonctionnant à une fréquence de commutation allant jusqu'à 2,2 MHz, ce qui le rend optimal pour les conceptions nécessitant des solutions de petite taille. Le contrôleur de fréquence fixe peut fonctionner de 500 kHz à 2,2 MHz et peut être synchronisé avec une horloge externe à l'aide de la broche SYNC. Les fonctionnalités supplémentaires incluent une référence de tension de haute précision, une télédétection à deux fils, des temps de démarrage progressif sélectionnables, un démarrage monotone sur des sorties pré-polarisées, des limites de courant sélectionnables, un UVLO réglable via la broche EN et une suite complète de protections contre les défaillances. Le TPS543A22 de Texas Instruments est disponible dans un petit boîtier HotRod ™ WQFN-FCRLF de 2,5 mm ×4,5 mm.Caractéristiques
- Contrôle de mode courant avancé (ACM) à fréquence fixe compensée en interne
- MOSFET intégrés 6,5 mΩ et 2 mΩ
- Plage de tension d'entrée de 4 V à 18 V
- Plage de tensions de sortie de 0,5 V à 7 V
- Un véritable amplificateur différentiel de détection à distance (RSA)
- Trois options de rampe PWM sélectionnables pour optimiser les performances de la boucle de commande
- Cinq fréquences de commutation sélectionnables (500 kHz, 750 kHz, 1 MHz, 1,5 MHz et 2,2 MHz)
- Synchronisable à une horloge externe
- Précision de la référence de tension de 0,5 V, ±0,5 % sur l'ensemble de la plage de températures
- Durées de démarrage progressif sélectionnables de 1 ms, 2 ms, 4 ms et 8 ms
- Démarrage monotone vers des sorties pré-polarisées
- Limites de courant sélectionnables pour prendre en charge les opérations 12 A et 8 A
- Activation avec verrouillage de sous-tension d'entrée réglable
- Moniteur de sortie Power Good
- Protection contre la surtension de sortie, la sous-tension de sortie, la sous-tension d'entrée, la surintensité et la surchauffe
- Température de jonction de fonctionnement de -40 °C à +150 °C
- Boîtier WQFN-HR 17 broches de 2,5 mm × 4,5 mm, avec pas de 0,5 mm
- Sans plomb (conforme à la directive RoHS)
- Brochage compatible avec 25 A (TPS543B25), 20 A (TPS543B22) et 16 A (TPS543A26)
- Les modèles WEBENCH et SIMPLIS sont disponibles.
Applications
- Équipement d'infrastructure de communications filaires et sans fil
- Réseaux optiques et fibres
- Test et mesure
- Médecine et santé
Ressources supplémentaires
Schéma fonctionnel
Publié le: 2023-08-21
| Mis à jour le: 2024-09-25
