Texas Instruments Convertisseur Buck synchrone SWIFT™ TPS543620
Le convertisseur abaisseur SWIFT™ TPS543620 synchrone de Texas Instruments est un convertisseur abaisseur synchrone 18 V de 6 A à haute efficacité utilisant un contrôle de mode de courant avancé à fréquence fixe et à compensation interne. Il est capable de fournir un rendement élevé tout en fonctionnant à une fréquence de commutation allant jusqu'à 2,2 MHz. Le TPS543620 de Texas Instruments est hébergé dans un petit boîtier HotRod™ VQFN de 2,5 mm x 3 mm, qui, associé à un rendement élevé à haute fréquence, le rend optimal pour les conceptions nécessitant une solution de petite taille. Le contrôleur à fréquence fixe peut fonctionner de 500 kHz à 2,2 MHz et peut être synchronisé avec une horloge externe à l'aide de la broche SYNC. Les caractéristiques supplémentaires incluent une référence de tension de haute précision, des temps de démarrage progressif sélectionnables, un démarrage monotone dans les sorties pré-polarisées, des limites de courant sélectionnables, un UVLO réglable à travers la broche EN et une suite complète de protections contre les défaillances.Caractéristiques
- Commande de mode courant avancé (ACM) à fréquence fixe compensée en interne
- MOSFET intégrés de 25 mΩ et 6,5 mΩ
- Plage de tension d'entrée de 4 V à 18 V
- Plage de tension de sortie de 0,5 à 5,5 V
- Trois options de rampe PWM sélectionnables pour optimiser les performances de la boucle de commande
- Cinq fréquences de commutation sélectionnables (500 kHz, 750 kHz, 1 MHz, 1,5 MHz et 2,2 MHz)
- Synchronisable avec une horloge externe
- Précision de référence de tension de 0,5 V, ±0,5% sur l'ensemble de la plage de températures
- Temps de démarrage progressif sélectionnable (0,5 ms, 1 ms, 2 ms et 4 ms)
- Démarrage monotone vers sorties pré-polarisées
- Limites de courant sélectionnables pour prendre en charge un fonctionnement de 6 A et 3 A
- Activation avec verrouillage de sous-tension d'entrée réglable
- Moniteur de bonne sortie d'alimentation
- Protection contre la surtension de sortie, la sous-tension de sortie, la sous-tension d'entrée, la surintensité et la surchauffe
- Température de jonction en fonctionnement de -40 °C à +150 °C
- Boîtier VQFN-HR à 14 broches de 2,5 mm × 3 mm avec un pas de 0,5 mm
Applications
- Infrastructure sans fil et équipement de communications filaires
- Réseaux optiques et fibres
- Test et mesure
- Médecine et santé
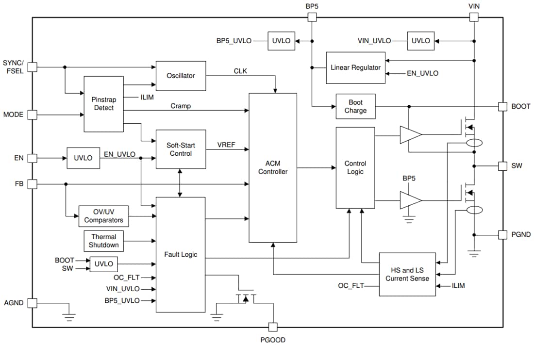
Schéma fonctionnel
Publié le: 2021-01-08
| Mis à jour le: 2024-08-23
